1月14日,
人力资源和社会保障部网站发布
《全国各省、自治区、直辖市最低工资标准情况(截至2025年1月1日)》,
截至2025年1月1日,
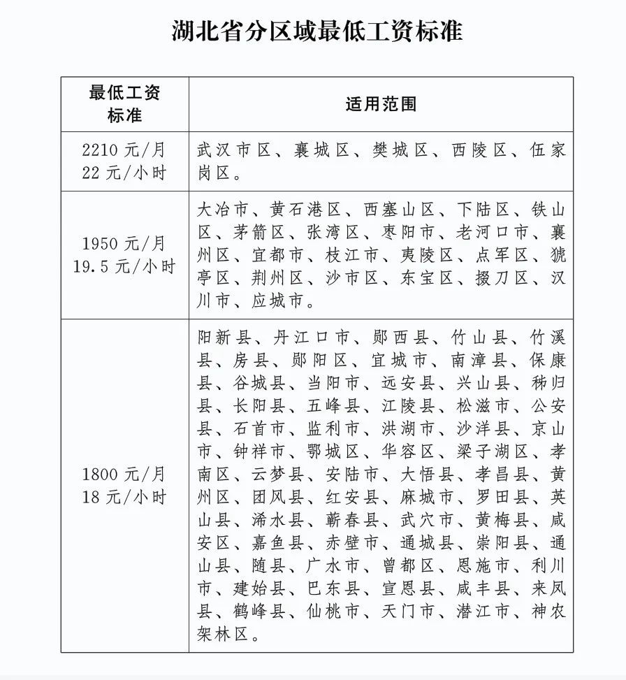
湖北省月最低工资标准分为三档,
分别为2210元、1950元和1800元,
小时最低工资标准也分为三档,
分别为22元、19.5元、18元,
武汉市区最低工资标准为第一档。
一起来看看
▼



什么是最低工资标准?
最低工资标准,是指劳动者在法定工作时间或依法签订的劳动合同约定的工作时间内提供了正常劳动的前提下,用人单位依法应支付的最低劳动报酬。
其中,正常劳动,是指劳动者按依法签订的劳动合同约定,在法定工作时间或劳动合同约定的工作时间内从事的劳动。
劳动者依法享受带薪年休假、探亲假、婚丧假、生育(产)假、节育手术假等国家规定的假期,以及法定工作时间内依法参加社会活动期间,视为提供了正常劳动。
用人单位如果不执行最低工资标准,将承担什么责任?劳动者如何维护合法权益?
用人单位不执行最低工资标准将违反劳动法、劳动合同法等法律规定。
用人单位低于当地最低工资标准支付劳动者工资的,应当支付其差额部分。不支付的,由劳动行政部门责令限期支付。逾期不支付的,依法责令用人单位向劳动者加付赔偿金。
对违反最低工资标准规定的用人单位,劳动者有权投诉举报,举报途径包括12333热线、属地劳动保障监察机构等,也可依法申请劳动争议仲裁、向人民法院提起诉讼。
为啥会有不同档次的最低工资?
根据《最低工资规定》,省、自治区、直辖市范围内的不同行政区域可以有不同的最低工资标准。
根据 《最低工资规定》,各省、自治区、直辖市范围内的不同行政区域,可以执行不同的最低工资标准。换句话说,从省域范围内各地社会经济发展水平的差异出发,各省有了相对自主的划分权,最低工资划分也不再追求“笼统”,而是依据实际,更有“层次感”。
确定和调整月最低工资标准,应参考当地就业者及其赡养人口的最低生活费用、城镇居民消费价格指数(CPI)、职工个人缴纳的社会保险费和住房公积金,以及职工平均工资、经济发展水平和总体就业状况等因素。
( 来源:综合人力资源和社会保障部、湖北省人民政府网站、人民网、中国经济网 制作喻鑫)
【编辑:陈明】
请输入验证码