自然资源部办公厅关于公布重点实验室建设名单的通知
自然资办发〔2021〕51号
各省、自治区、直辖市自然资源主管部门,新疆生产建设兵团自然资源局,中国地质调查局及部其他直属单位,各派出机构,部机关各司局,有关单位:
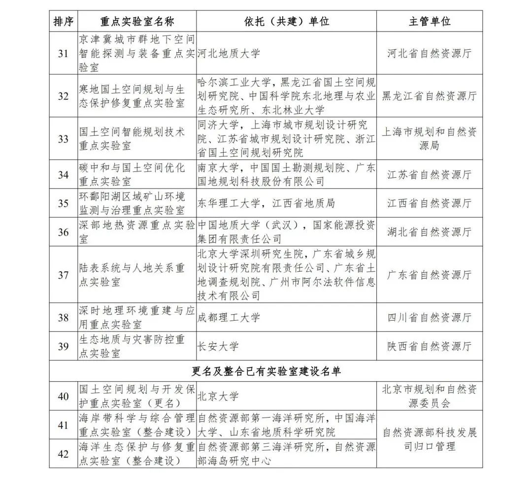
根据《自然资源部办公厅关于组织开展自然资源部重点实验室建设工作的函》(自然资办函〔2020〕2401号)有关工作安排,论证结果已公示无异议。为提升重点实验室建设质量,依据《自然资源部科技创新平台管理办法(试行)》(自然资办发〔2020〕49号,以下简称《办法》),经研究,对部分重点实验室进行优化整合和更名。现将自然资源部浅层地热能重点实验室等42个重点实验室建设名单予以公布(见附件)。
请依托单位依据《办法》,聚焦重点实验室建设目标,落实各项承诺条件,细化年度目标和工作任务,制定建设运行实施方案,经主管单位审核后报部。部将按照成熟一批、挂牌运行一批的原则组织专家对实施方案进行审查认定。
请各有关单位认真贯彻落实《中共自然资源部党组关于深化科技体制改革提升科技创新效能的实施意见》(自然资党发〔2018〕31号)、《中共自然资源部党组关于激励科技创新人才的若干措施》(自然资党发〔2019〕2号)和《中共自然资源部党组关于印发<自然资源部高层次科技创新人才工程实施方案>的通知》(自然资党发〔2020〕64号),建实、建优、建强重点实验室,聚焦国家、行业和区域重大需求,突破自然资源关键科学理论和核心技术,为自然资源治理能力和治理体系现代化打造科技支撑力量。
联系人:科技发展司 周楠 010-66557275
自然资源部办公厅
2021年7月23日
附件:



(来源:自然资源部办公厅)
【编辑:姚昊】
请输入验证码