洪山区对口划片信息公布

30日,洪山区教育局发布《关于划分义务教育阶段学校2022年服务范围的通知》,全文如下:

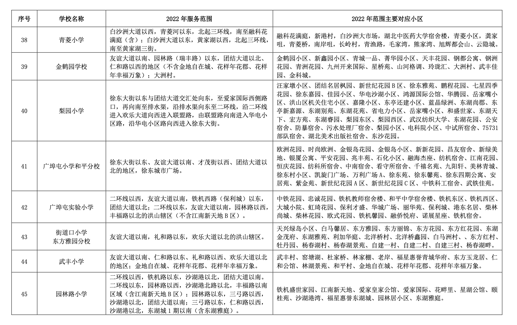
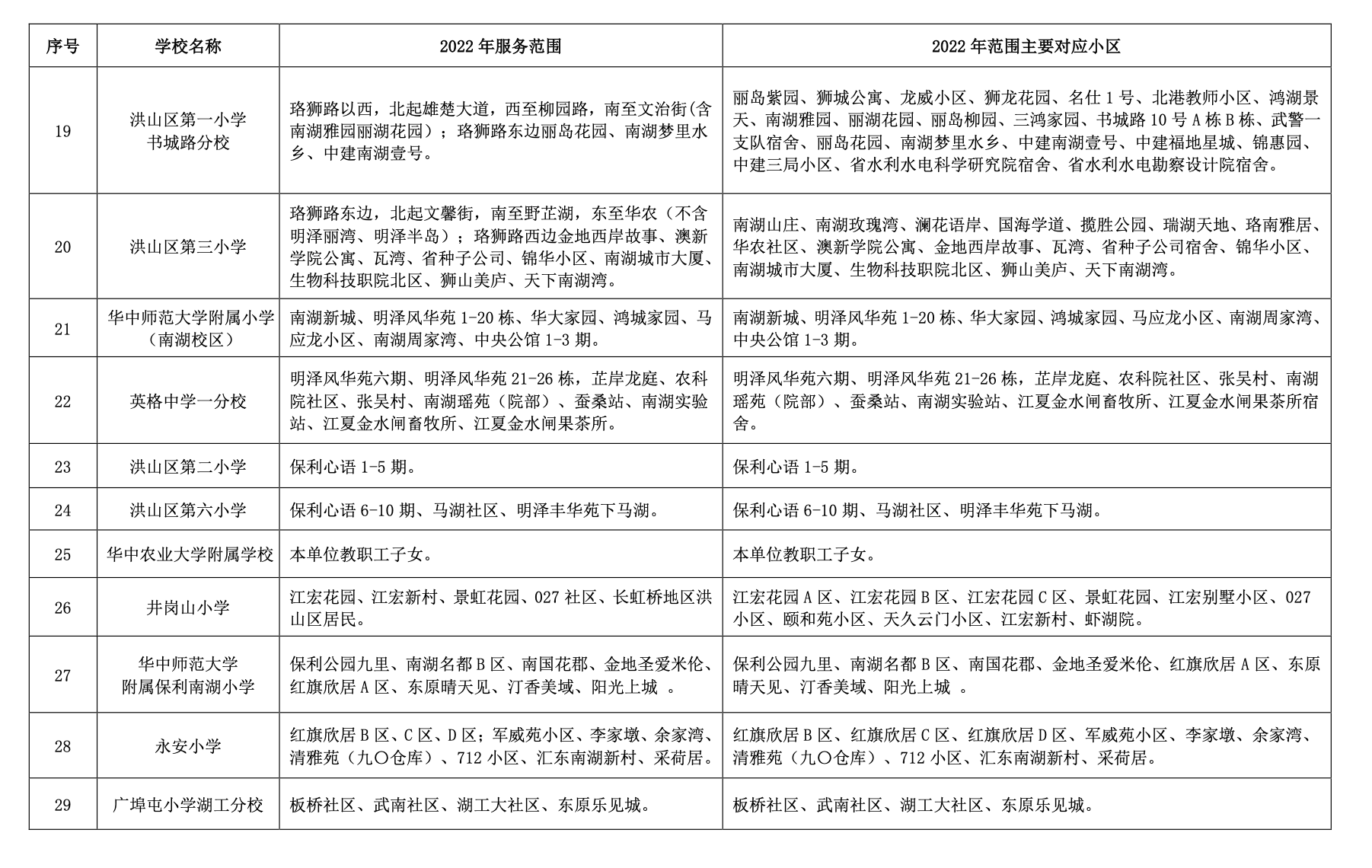
洪山区小学2022年服务范围:

洪山区初中2022年服务范围:

在大武汉 聊教育那些事

扫码入群 掌握新鲜的教育资讯

了解更多教育资讯请点击此处

(来源:洪山区教育局)

【编辑:郑晓晓】

评论一下
评论 0人参与,0条评论
还没有评论,快来抢沙发吧!
最热评论
最新评论
已有0人参与,点击查看更多精彩评论