硚口区对口划片信息公布

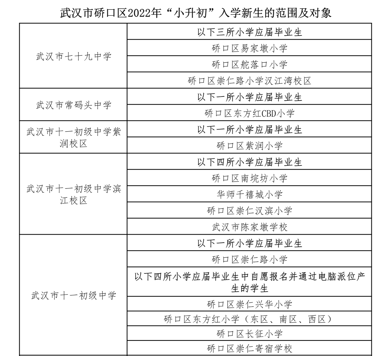
刚刚,硚口区教育局发布2022年硚口区学校对口服务范围信息(点击图片查看大图)。

小学:

小升初:









在大武汉 聊教育那些事

扫码入群 掌握新鲜的教育资讯



了解更多教育资讯请点击此处

(来源:硚口区教育局)

【编辑:郑晓晓】

评论一下
评论 0人参与,0条评论
还没有评论,快来抢沙发吧!
最热评论
最新评论
已有0人参与,点击查看更多精彩评论