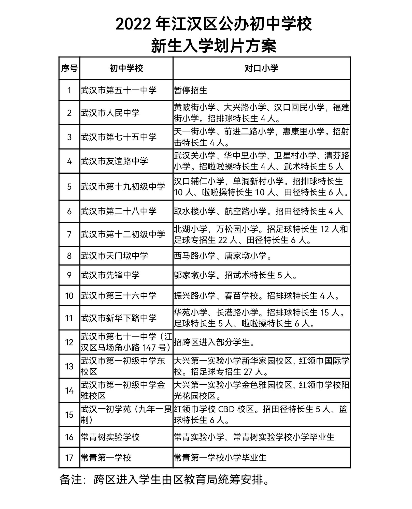
江汉区对口划片信息公布


长江日报大武汉客户端5月31日讯(记者刘嘉 通讯员宋骥)5月31日,江汉区2022年义务教育学校对口划片信息出炉,具体如下:

在大武汉 聊教育那些事

扫码入群 掌握新鲜的教育资讯



了解更多教育资讯请点击此处

【编辑:邓腊秀】

评论一下
评论 0人参与,0条评论
还没有评论,快来抢沙发吧!
最热评论
最新评论
已有0人参与,点击查看更多精彩评论