
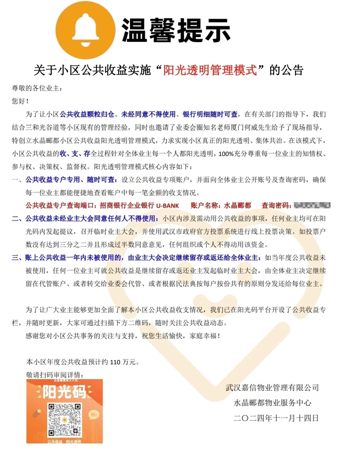
在武汉市江夏区水晶郦都小区,“公共收益不透明”是业主们的一块“心病”,相关投诉延续多届业委会任期。长江日报记者3月18日了解到,该小区实行“公共收益业主随时查”新制度,获得各方关注。
公共收益账户
业主可随时查

单元楼内的公共收益查询二维码。 长江日报记者杨荣峰 摄
长江日报记者3月13日在水晶郦都小区一栋居民楼电梯间看到了公共收益查询二维码。该二维码上方印着“阳光码”,下方印着“财务公开”。
长江日报记者扫码后,进入了一份名为《水晶郦都—阳光码》的线上文档,文档中分类整理了公共收益、维修进度等各类子文档链接。
据悉,自去年11月来,小区物业公司公开公共收益代运营银行账户的查询密码,让业主随时查看银行流水,并将各公共收益项目收支明细、合同做成线上文档,每月更新,供业主们监督。
后台数据显示,截至3月14日上午,已有400多人查看公共收益线上文档,文档浏览量超过4500次。记者就此公示采访小区多位业主,部分业主对此表示赞同,有部分业主担心“明细也可能作假”。
对此,长江日报记者找到公共收益银行专户公示信息,登录网上银行,输入账户、密码,截取部分银行流水,发给第四届业委会主任刘峰核对,他表示“对得上”。流水显示,今年1月,该公共收益银行专户将一笔公共收益转入业委会账户。
小区每笔公共收益
都做到公开

物业公司发布公共收益银行专户公开的通知。 杨荣峰截图
通过水晶郦都小区公示的公共收益内容,小区业主清清楚楚了解到小区每笔公共收益的收支明细。
《水晶郦都—阳光码》线上文档公示了2024年6月至今年2月的停车场、摆摊场地、饮水机场地、感应灯箱场地、自助洗车场地、回收箱经营等各类公共收益子项目的收支明细、合同。
子文档《2025年2月北门广场停车收入》公示1月27日至2月28日每日停车收费明细。如1月27日,临时停车收入342元,月租车收入632元,税费61.75元,手续费5.88元,实际到账金额906.37元,归属公共收益账户金额(80%)725.10元,物业收费金额(20%)181.27元。
《地面月卡车超出收益合计》中,停车月卡用户的缴费明细精确到户,如17栋某户停车月卡实收432元,预缴期限为3月3日至9月2日,缴费时间2月18日19时16分。
《水晶郦都公共收益预算结算一览表》公示各项公共收益项目的合同。如在智能饮水机协议书中,场地使用费及管理费为4000元/年/台。
公共收益随时可查
将推广到更多小区
“每月更新,随时可查,只有好处,没有坏处。”水晶郦都小区的物业公司武汉嘉信物业管理有限公司总经理董咀良说,小区共4200多户,历史矛盾较多,公共收益矛盾尤其突出,物业费缴费率只有80%。
在武汉城市留言板上,长江日报记者看到,之前水晶郦都小区的相关投诉较多,其中“公共收益不透明”占比高。
“这是好事。”小区所在的杨桥湖社区书记刘声义说,物业公司公开的是物业代运营账户的明细,并非业委会账户的明细。即便如此,这也是小区管理的一大进步。
董咀良表示,公开代运营的小区公共收益,对物业公司也是好事,“从最现实来讲,业主满意了,我们才能提高物业费缴费率”。
武汉嘉信物业管理有限公司董事长李钢表示:“嘉信物业在武汉市有100多个小区项目,下一步,我们将在更多小区推广。”
(长江日报记者杨荣峰)
【编辑:符樱】
请输入验证码