登录
登录账号
×
邮箱/手机号
密码
验证码
下次自动登录
忘记密码?
登录
还没账号?
立即注册
其它登录方式
QQ登录
新浪登录
微信登录
点击头像快速登录
切换账号
个人中心
大武汉号
我的投稿
云账号设置
退出登录
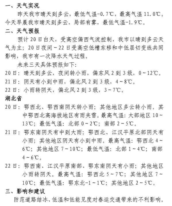
武汉今日晴转多云,明日有小到中雨
2020-01-20 10:05
武汉市气象台
0
【编辑:金鑫】
点赞 0
发长微博
相关阅读
雾中仙境
湖畔雾景丨图集
美雾扮靓宜昌城
轻雾散,初阳起 | 图集
大雾弥漫 | 图集
登录
评论一下
评论
0
人参与,
0
条评论
还没有评论,快来抢沙发吧!
最热评论
最新评论
已有
0
人参与,点击查看更多精彩评论
请输入验证码
×
确定
取消
请输入验证码