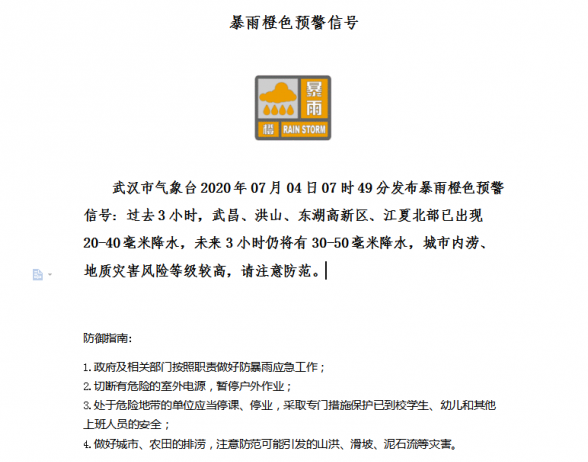
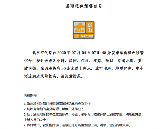
长江日报-长江网7月4日讯(见习记者范佳昕)7月4日7时45分至7时49分,武汉市气象台连发2个暴雨橙色预警信号:过去3小时,武昌、洪山、东湖高新区、江夏北部已出现20—40毫米降水,未来3小时仍将有30—50毫米降水,汉阳、江汉、江岸、硚口、蔡甸北部、黄陂南部、东西湖将有50毫米以上降水,城市内涝、地质灾害、中小河流洪水风险较高,请注意防范。


【编辑:张靖】
长江日报-长江网7月4日讯(见习记者范佳昕)7月4日7时45分至7时49分,武汉市气象台连发2个暴雨橙色预警信号:过去3小时,武昌、洪山、东湖高新区、江夏北部已出现20—40毫米降水,未来3小时仍将有30—50毫米降水,汉阳、江汉、江岸、硚口、蔡甸北部、黄陂南部、东西湖将有50毫米以上降水,城市内涝、地质灾害、中小河流洪水风险较高,请注意防范。


【编辑:张靖】
请输入验证码