长江日报大武汉客户端6月22日讯(记者刘嘉 通讯员邹永宁)6月22日,2023年武汉中考试卷和参考答案公布。
各科试卷、参考答案来了!具体如下:
(以下图片可点击放大查阅)
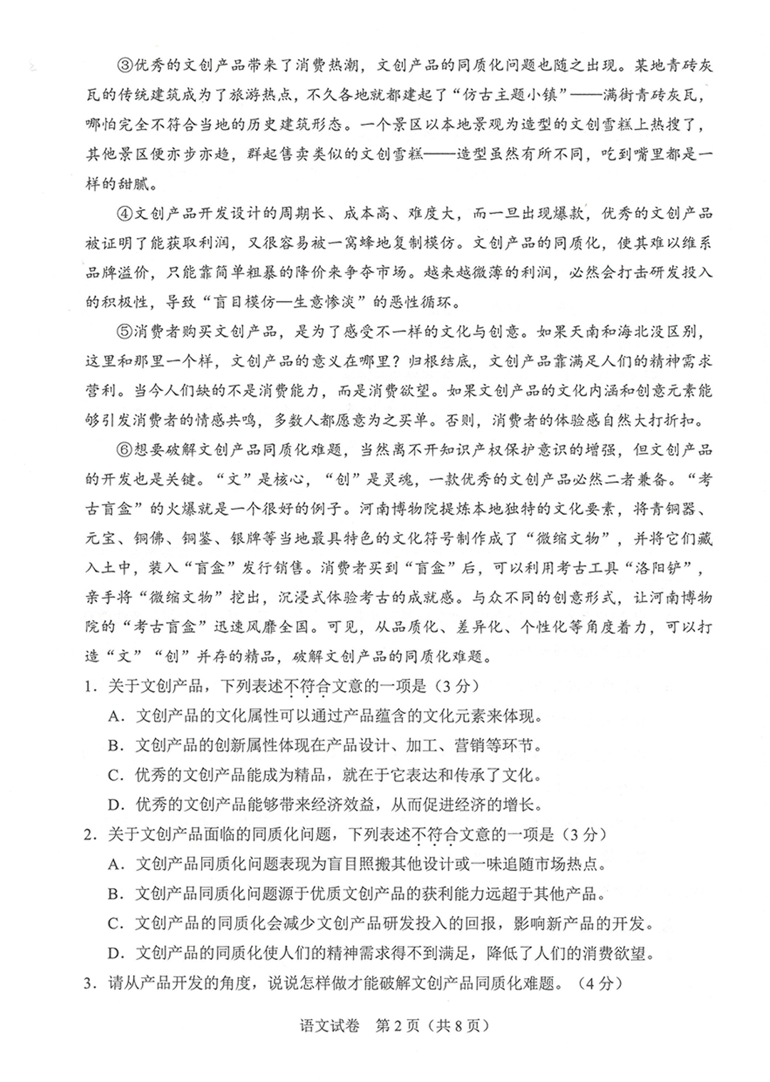
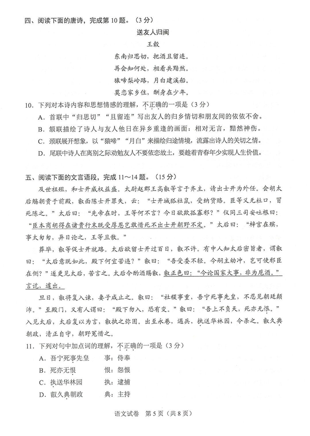
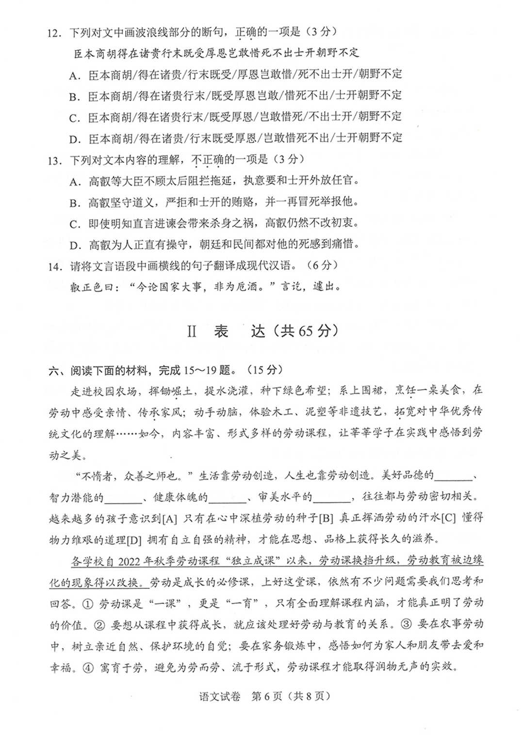
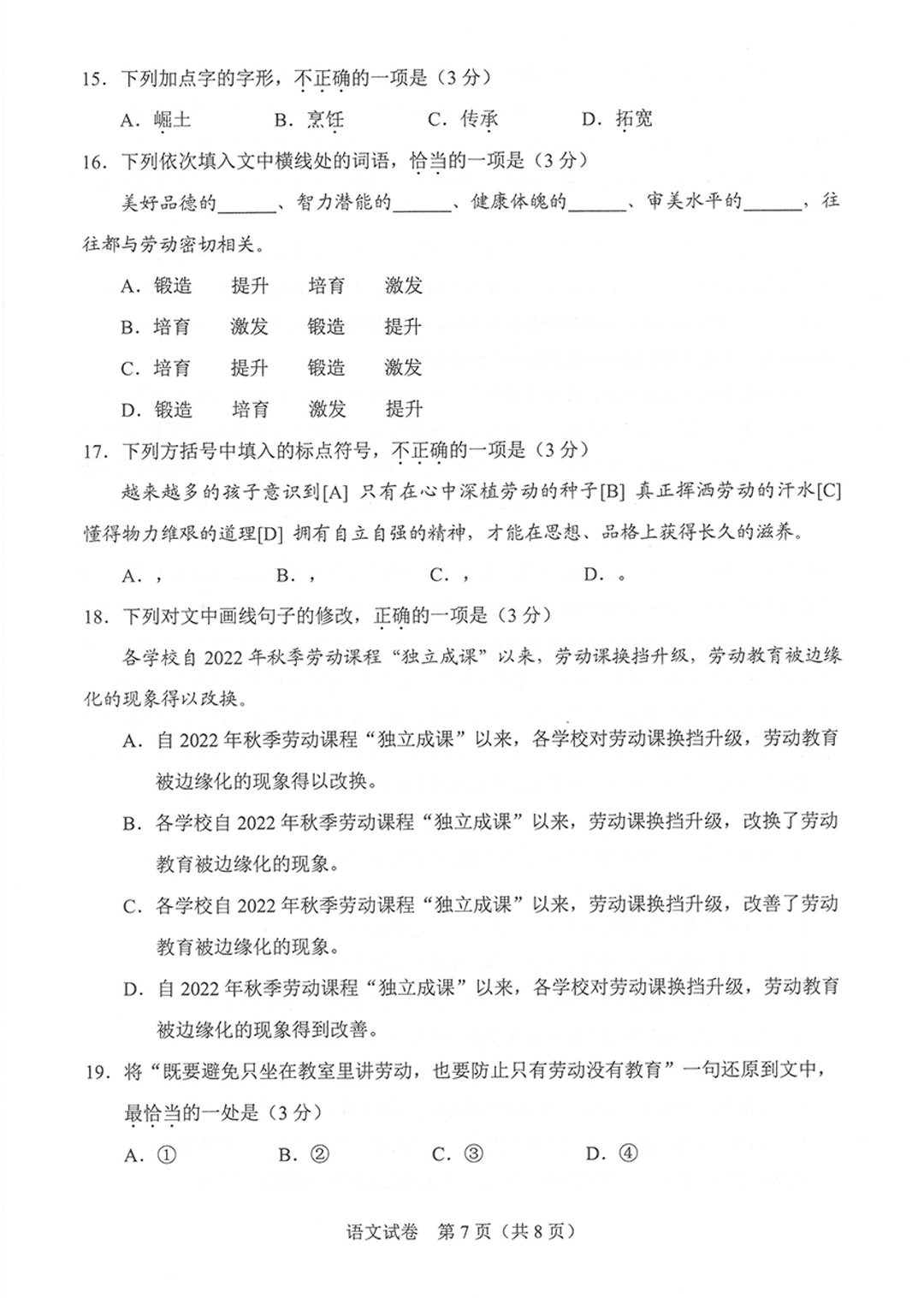
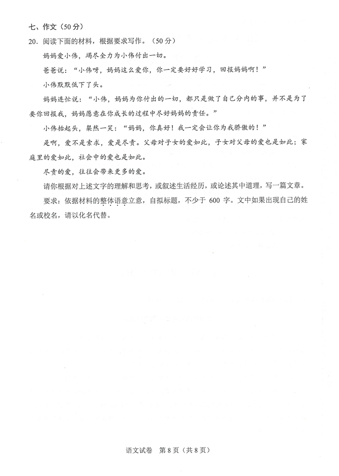
【语文试卷】








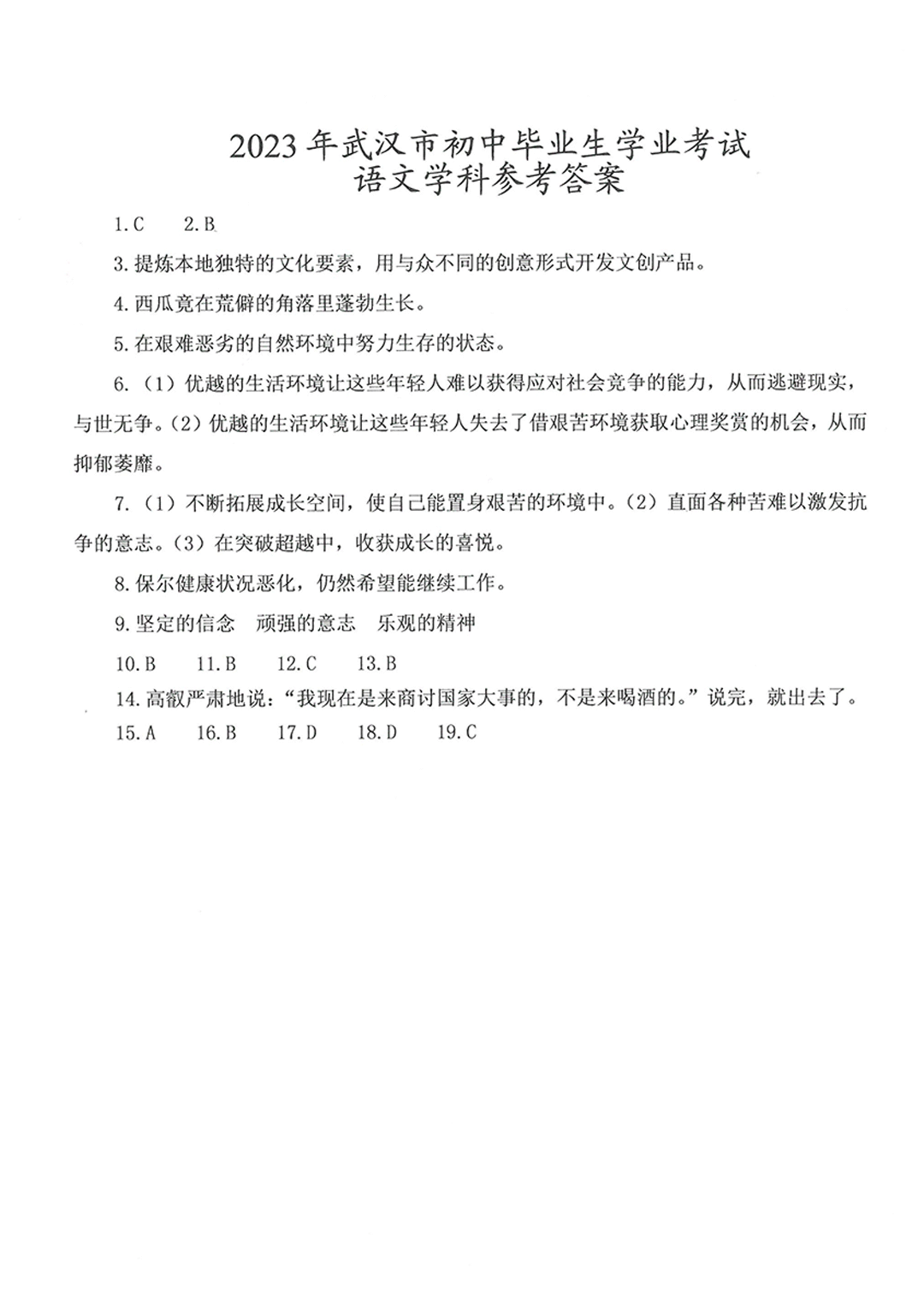
【语文参考答案】

【数学试卷】






【数学参考答案】




【物理、化学试卷】












【物理参考答案】


【化学参考答案】

【英语试卷】










【英语参考答案】

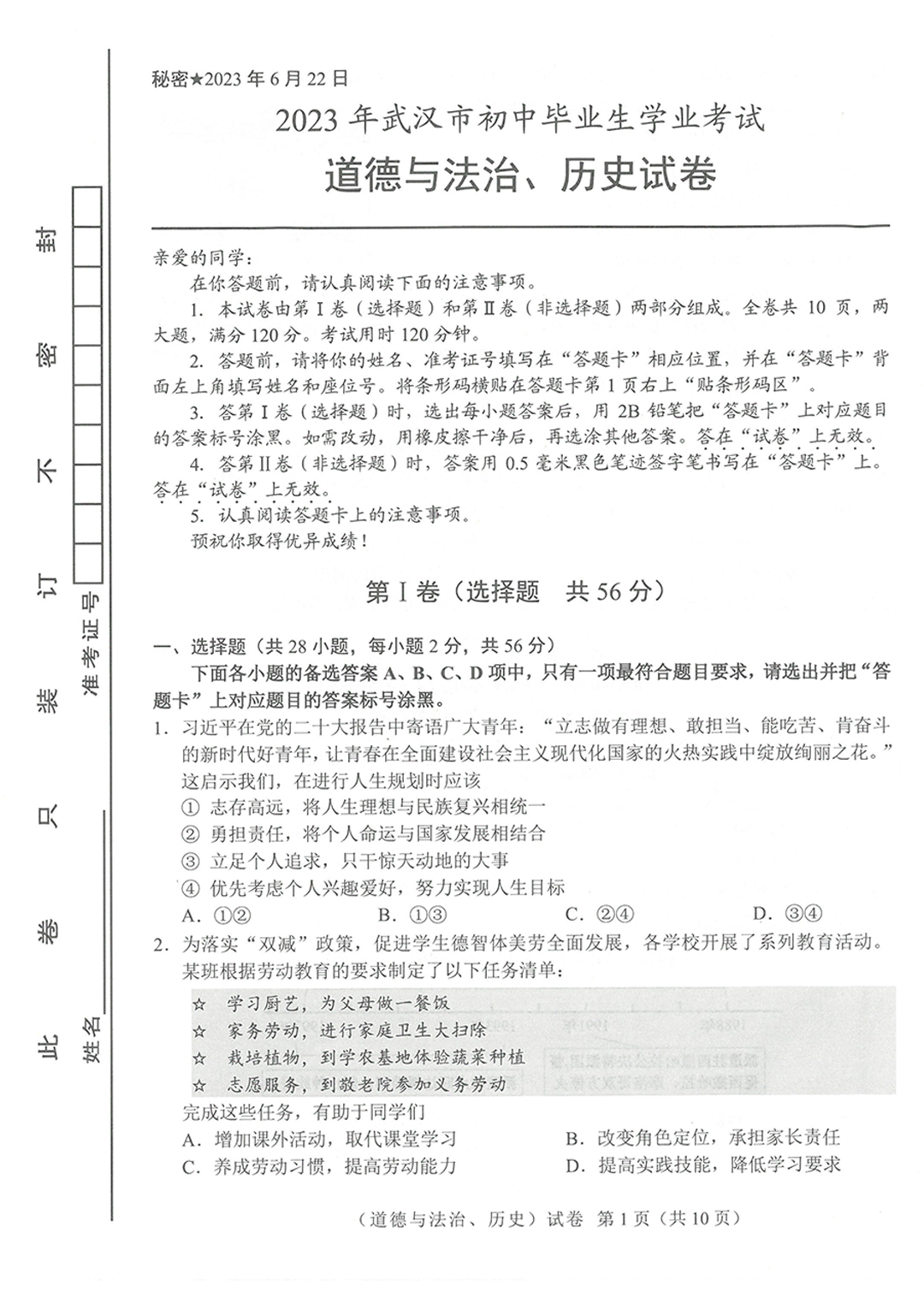
【道德与法治、历史试卷】










【道德与法治参考答案】

【历史参考答案】

以上答案仅供参考,不作为评分依据。
(图片处理:张莉)
【编辑:戴容】
长江日报大武汉客户端6月22日讯(记者刘嘉 通讯员邹永宁)6月22日,2023年武汉中考试卷和参考答案公布。
各科试卷、参考答案来了!具体如下:
(以下图片可点击放大查阅)
【语文试卷】








【语文参考答案】

【数学试卷】






【数学参考答案】




【物理、化学试卷】












【物理参考答案】


【化学参考答案】

【英语试卷】










【英语参考答案】

【道德与法治、历史试卷】










【道德与法治参考答案】

【历史参考答案】

以上答案仅供参考,不作为评分依据。
(图片处理:张莉)
【编辑:戴容】
请输入验证码