
长江日报大武汉客户端8月24日讯(记者张珺)北京时间8月24日12时,日本福岛第一核电站启动核污染水排海。海关总署公告称,8月24日起,我国全面暂停进口日本水产品。
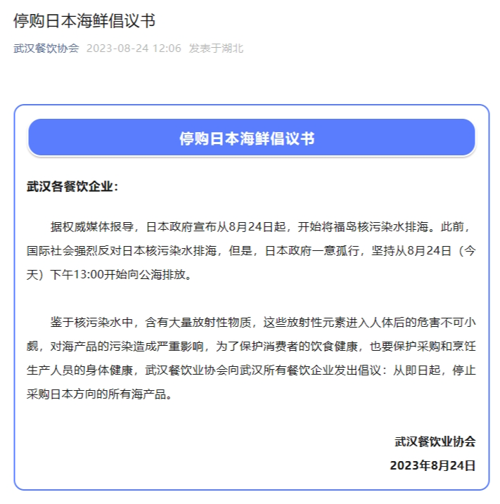
8月24日中午,武汉餐饮业协会官方微信公众号发文表示,鉴于核污染水中含有大量放射性物质,这些放射性元素进入人体后的危害不可小觑,对海产品的污染造成严重影响,为了保护消费者的饮食健康,也要保护采购和烹饪生产人员的身体健康,“武汉餐饮业协会向武汉所有餐饮企业发出倡议:从即日起,停止采购日本方向的所有海产品。”

据武汉餐饮业协会刘国梁会长介绍,武汉有部分餐厅过去确实有采购过日本食材。前段时间,媒体报道日本将会排放福岛核污染水时,他们就已经停止采购日本食材了。
【编辑:丁翾】
请输入验证码