

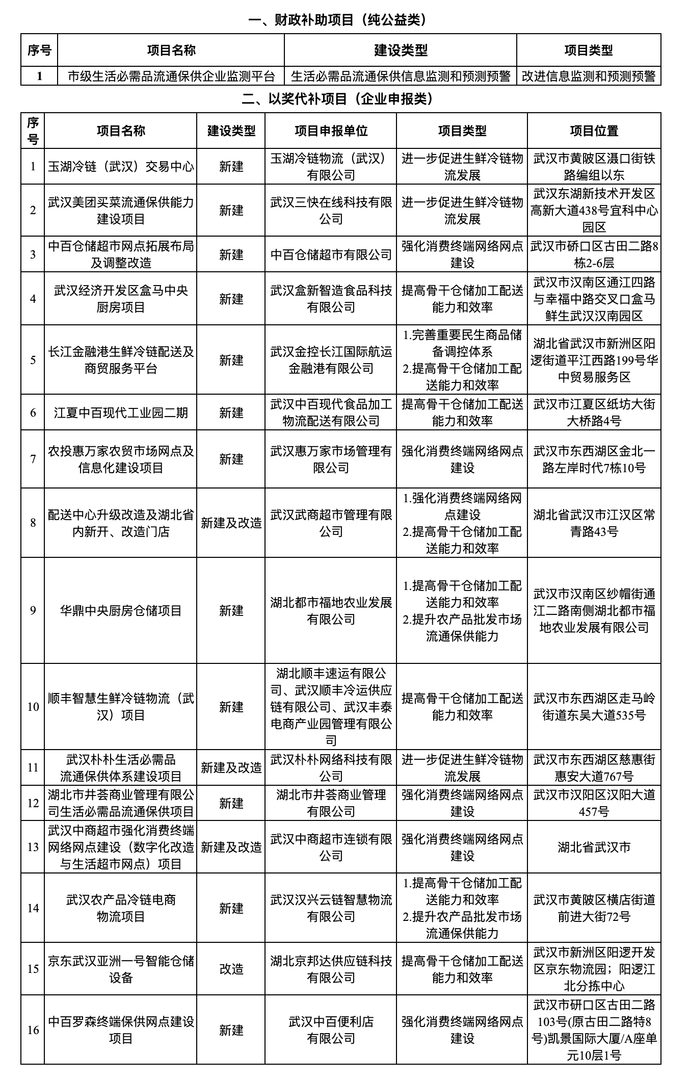
5日,武汉市商务局官网发布公示,公布武汉市加强生活必需品流通保供体系建设拟支持项目清单。

据本报报道,8月19日,项目清单中的玉湖冷链(武汉)交易中心产业园单体结构最大的一座冷库——8号冷库迎来封顶,标志着整个项目主体结构施工进入尾声。玉湖冷链武汉公司董事长王泽介绍,项目占地312亩,建筑面积约27.5万平方米,建设8座冷库,冷库库容约21.4万吨。“武汉项目是玉湖集团在华中区域布局的首站,预计2024年建成投产,拟建设国际冷链食品现货交易中心、现代冷链仓储物流服务中心、高品质办公及生活配套服务区,同时配套以金融服务平台和食品安全检测追溯平台,规划打造成全球冷链产品一级市场。”
(编辑整合:王戎飞 综合武汉商务局 长江日报)
请输入验证码