
长江日报大武汉客户端9月7日讯(记者章鸽)“就在武汉 创赢未来”武汉秋季校园招聘系列活动来了!7日,记者从武汉市人社局获悉,2023下半年全市高校毕业生就业创业重点招聘活动将于9月中旬开启,一直持续到12月底,全市将举办232场线上线下招聘活动,预计提供岗位20余万个。
“举办系列招聘活动是贯彻落实党中央、国务院促进高校毕业生就业创业有关决策部署和省委省政府、市委市政府工作要求的具体行动。我们希望通过集中为高校毕业生等青年群体提供就业服务,畅通求职招聘渠道,促进人岗精准匹配,帮助高校毕业生顺利搭上‘求职快车’。”市人社局相关负责人介绍,本次活动力求做到日日有服务、周周有活动、月月有专场,为高校毕业生等青年群体就业保驾护航。
据了解,今年的秋季校园招聘系列活动,聚焦2024届高校毕业生和2023届离校未就业毕业生等青年群体求职需求,组织市直有关部门和各区、各行业企业广泛参与,将走进省内外百余所高校,举办行业性专场招聘活动和区域性专场招聘活动,集中宣讲武汉落户政策、就业创业政策及高校毕业生住房保障政策,为高校毕业生提供全方位、全周期就业创业服务。线上将搭建一体化招聘平台,在湖北公共招聘网开设武汉招聘专项行动专区,统一发布全市活动信息,同时还将开展各具特色的直播带岗、云招聘等活动。
为了保证每一场招聘活动的岗位质量,形成社会合力共促就业,武汉市人社部门积极与相关高校协调联动,全面摸清武汉地区2024届高校毕业生数量规模、专业分布等情况底数,走访企业持续拓展市场性岗位,重点筛选一批适合高校毕业生学历层次、技能水平的岗位信息,不断拓展市场化、社会化就业渠道。
今年以来,按照市委、市政府部署要求,市人社局深入推进“学子聚汉”工程,加力做好高校毕业生就业创业工作,认真落实各项扶持政策,密集举办系列招聘活动,全力开展“1131”就业帮扶,为离校未就业高校毕业生提供至少1次政策宣传、1次职业指导、3次岗位推荐、1次就业见习或技能培训机会,着力以更大力度、更实举措、更优服务,吸引集聚更多高校毕业生留汉来汉就业创业。
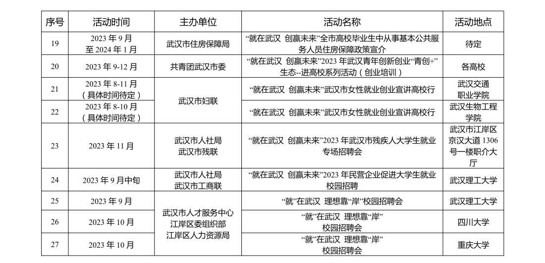
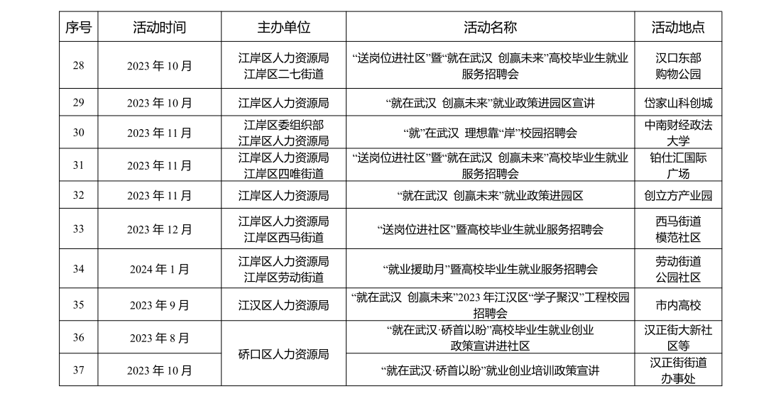
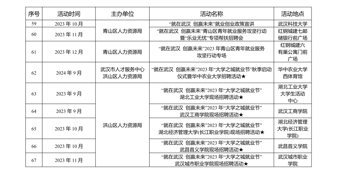
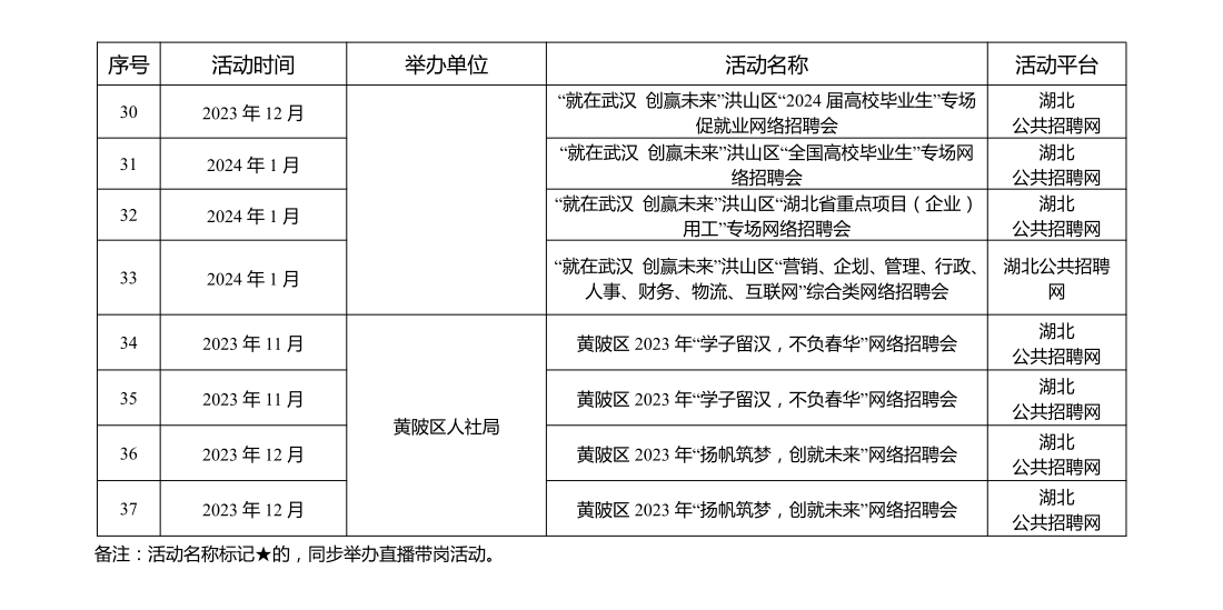
2023年下半年全市高校毕业生就业创业工作重点活动预安排(共计232场)

























【编辑:张靖】
请输入验证码