近日,文化和旅游部办公厅公布了2023年度文化和旅游系统青年科研人才扶持计划入选项目名单,武汉一项目上榜。

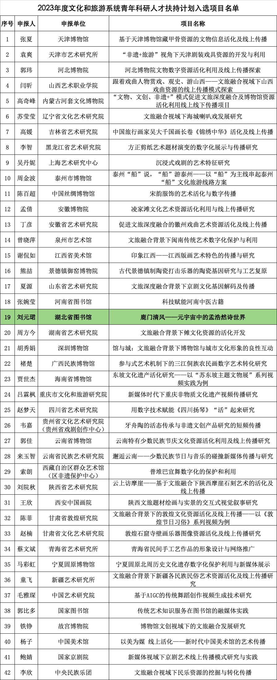
今年7月,文化和旅游部组织启动了2023年度文化和旅游系统青年科研人才扶持计划(以下简称“青研计划”),主要面向文化和旅游系统具有科研职能单位的在职青年科研人员。经评审复核,共有42个项目入选,湖北省图书馆刘元珺申报的“鹿门清风——元宇宙中的孟浩然诗世界”是湖北唯一入选项目。
青研计划每年围绕不同研究主题开展,2023年研究主题为“促进文旅深度融合的传统文化艺术资源活化及线上传播”,旨在激活传统文化艺术资源,增强文化的传播力、吸引力、感染力,促进文化和旅游深度融合。
据了解,青研计划周期为1年,每项资助研究经费3万元。文化和旅游部科技教育司将聘请行业内相关领域专家作为导师,指导入选青研计划的青年科研人员围绕研究主题开展科研实践,还将结合年度研究主题,对入选青年科研人员进行集中专题培训。青研计划期满后,文化和旅游部科技教育司将组织集体答辩,完成全部科研实践任务且顺利通过答辩的,按照文化和旅游部部级社科研究项目结项。未通过答辩或未完成的,将依据相关科研项目管理办法,进行整改、终止或撤项。
湖北省武汉市已经连续3年有项目入选文化和旅游系统青年科研人才扶持计划,2021年和2022年的入选项目均来自湖北省艺术研究院:刘慰东申报的“湖北地方戏曲表演文献的活化利用与现代传播研究”、汤晔申报的“汉剧珍稀剧目表演艺术档案数字化与线上传播探究”。
了解多一点
2023年度文化和旅游系统青年科研人才扶持计划入选项目全名单如下

(编辑整合:符樱 资料来源:文化和旅游部网站、中国旅游报等)
请输入验证码