近日,工业和信息化部办公厅、国家药品监督管理局综合和规划财务司公布了生物医用材料创新任务揭榜挂帅(第一批)入围揭榜单位,武汉两家企业榜上有名。

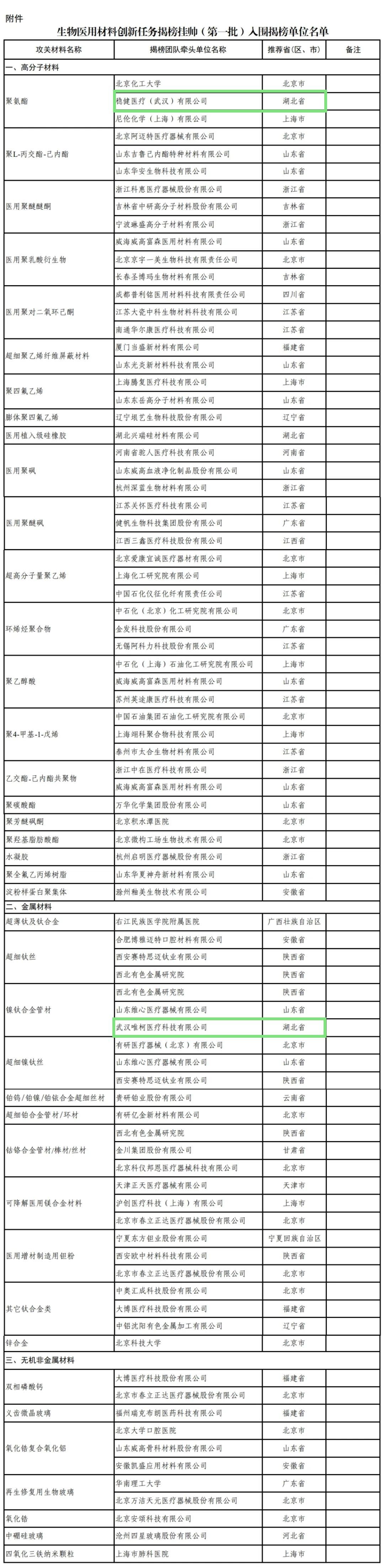
2023年生物医用材料创新任务揭榜挂帅(第一批)任务榜由工业和信息化部、国家药品监督管理局联合组织开展,聚焦高分子材料、金属材料、无机非金属材料三大重点方向,经各地推荐、综合评审和网上公示,确定了入围揭榜单位名单,湖北入围的三家企业有两家在武汉。
在高分子材料方面,稳健医疗(武汉)有限公司和北京化工大学、尼伦化学(上海)有限公司一起成为聚氨酯这一攻关材料的揭榜团队牵头单位。在金属材料方面,武汉唯柯医疗科技有限公司是镍钛合金管材的揭榜团队牵头单位之一。
湖北另一家入围企业是宜昌的湖北兴瑞硅材料有限公司,是高分子材料“医用植入级硅橡胶”的揭榜团队牵头单位。
生物医用材料是生产诊断、治疗、修复和替代人体组织、器官或增进其功能所需医疗器械不可或缺的新材料,生物医用材料创新任务揭榜挂帅(第一批)工作去年12月启动,目的是征集遴选一批掌握关键核心技术、具备较强创新能力的单位集中攻关,重点突破一批量大面广、技术先进、带动性强、安全可靠的标志性生物医用材料,材料性能符合临床应用要求,形成稳定可靠的规模化生产能力,加速在相关下游医疗器械产品领域实现落地应用。
生物医用材料创新任务揭榜挂帅(第一批)入围揭榜单位具体名单如下:

(编辑整合:符樱 资料来源:工业和信息化部网站、中国化工报等)
请输入验证码