
长江日报大武汉客户端11月24日讯(记者章胜)“我们肯定是在中国上市!”11月23日晚间,在荣耀100系列武汉发布会专访现场,荣耀CEO赵明首次对外界回应荣耀上市细节,赵明表示:公司不会借壳上市,具体计划由股东和董事会来定,而自己作为CEO还是做好经营,做好本职工作。

荣耀CEO赵明接受媒体专访。长江日报记者 章胜 摄
赵明表示,过去的一段时间,网上各种谣言说荣耀要借壳,给股民和老百姓带来了非常大的影响。目前,荣耀IPO上市的信息没有必要在这个时间点披露,但看到网上的炒作非常担心。荣耀希望通过用公告的方式“以正视听”,不希望股民有所亏损。

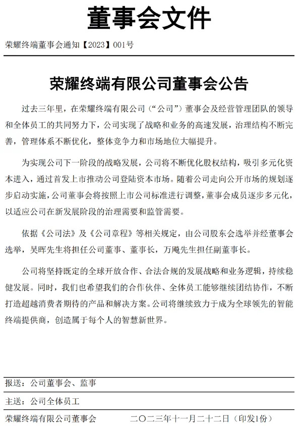
据了解,在荣耀100系列发布会召开前夕,11月22日晚间,荣耀通过正式公告正式向外界公布上市实质性进展情况:“为实现荣耀下一阶段的战略发展,该公司将不断优化股权结构,吸引多元化资本进入,通过首发上市推动荣耀登陆资本市场。”
其中,荣耀公告中所提“首发上市”也表明荣耀将不借壳上市。
公告称,荣耀终端有限公司发布董事会公告,由公司股东会选举并经董事会选举,吴晖将担任公司董事、董事长,万飚担任副董事长。
同时,公告表示,过去三年里,在荣耀董事会及经营管理团队的领导和全体员工的共同努力下,公司实现了战略和业务的高速发展,治理结构不断完善,管理体系不断优化,整体竞争力和市场地位大幅提升。
此前,11月17日,荣耀从华为分拆三周年之际,赵明在社交媒体上发文分享“单飞”三年的成绩单:荣耀成长为折叠屏领域的引领者,实现中国智能手机市场与折叠屏市场的双登顶。
市场分析机构Canalys报告显示,2023年第三季度,中国智能手机市场出货6670万部,荣耀以18%的市场份额重返第一,出货了1180万部。
【编辑:王戎飞】
请输入验证码