
日前,武汉市商务局官网发布《武汉市推动服务贸易高质量发展行动计划(2024-2025年)(征求意见稿)》,提出47条具体工作任务清单。详情如下:

为深入贯彻习近平总书记关于发展服务贸易重要指示精神,落实中央《关于推进贸易高质量发展的指导意见》和《湖北省推动服务贸易高质量发展行动计划(2024-2025年)》,结合我市实际,制定本行动计划。
一、指导思想
以习近平新时代中国特色社会主义思想为指导,全面贯彻党的二十大精神,以武汉全面深化服务贸易创新发展和服务业扩大开放综合试点为契机,以服务贸易创新数字赋能为动力,加快培育竞争新优势,强化数字经济与实体经济的深度融合,推动全市服务贸易创新发展,积极助力贸易高质量发展,为奋力谱写全面建设社会主义现代化国家武汉篇章作出更大贡献。
二、发展目标
总体规模进一步扩大。2024-2025年全市离岸服务外包执行额年均增长率均达到10%以上。
——发展质量明显提高。全市传统服务贸易稳步发展,数字服务贸易、知识密集型服务贸易作用更加重要。
——开放水平不断提升。服务业对外开放领域进一步扩大、市场准入进一步放宽,服务贸易促进体系更加完善。
——营商环境持续优化。服务贸易便利化水平和数字治理能力不断提升,管理机制和公共服务平台进一步健全,国际化市场环境更加优化。
三、工作任务
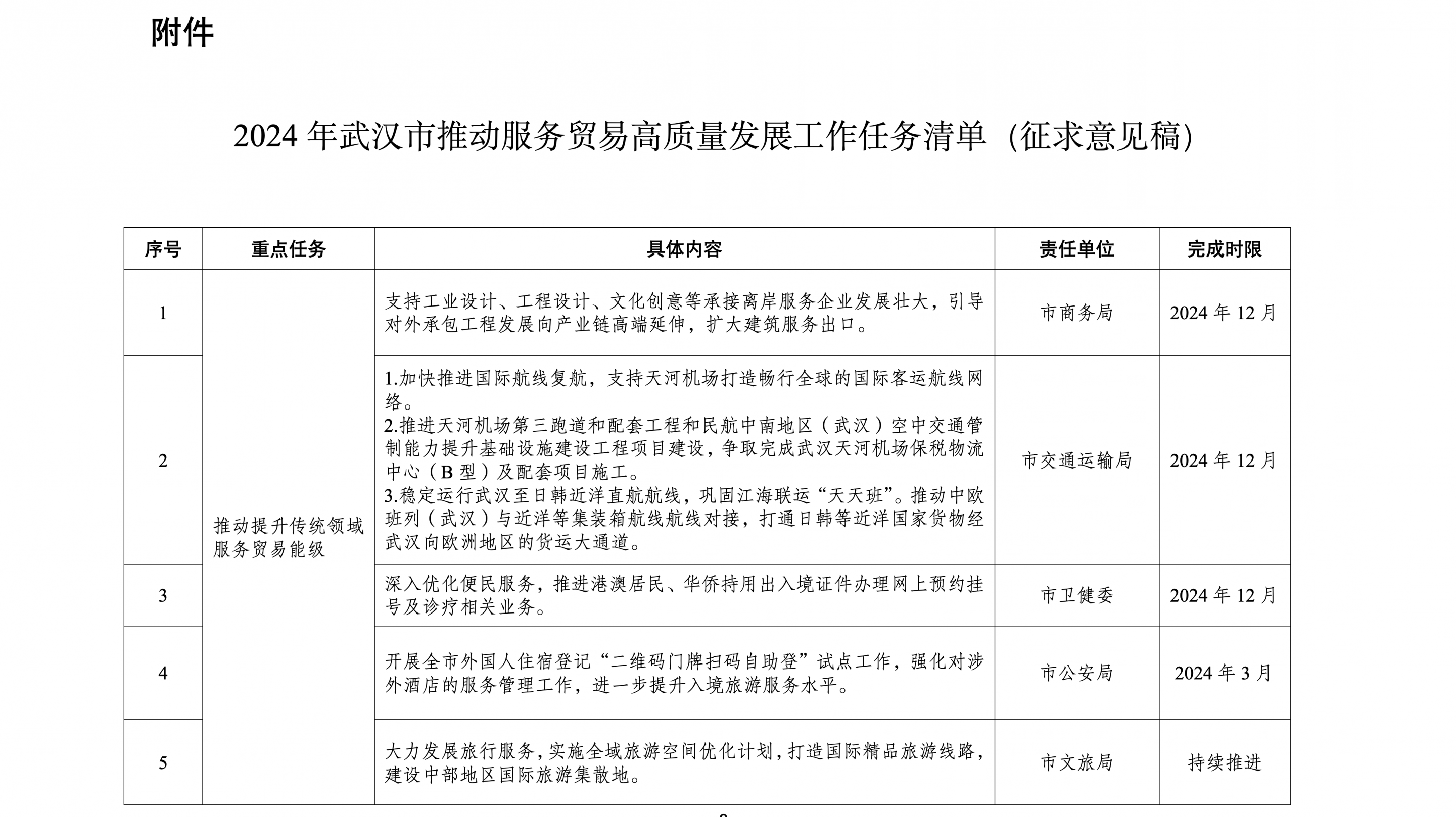
(一)推动提升传统领域服务贸易能级
1.大力发展旅行服务。实施全域旅游空间优化计划,打造国际精品旅游线路,建设中部地区国际旅游集散地。推广武汉旅游资源,加大文化旅游品牌境外推介力度,塑造国际化旅游品牌新形象。实施旅游服务提升计划,推动旅游服务便捷化、智慧化、人性化,进一步提升入境游服务水平。促进留学和就医旅行服务发展。
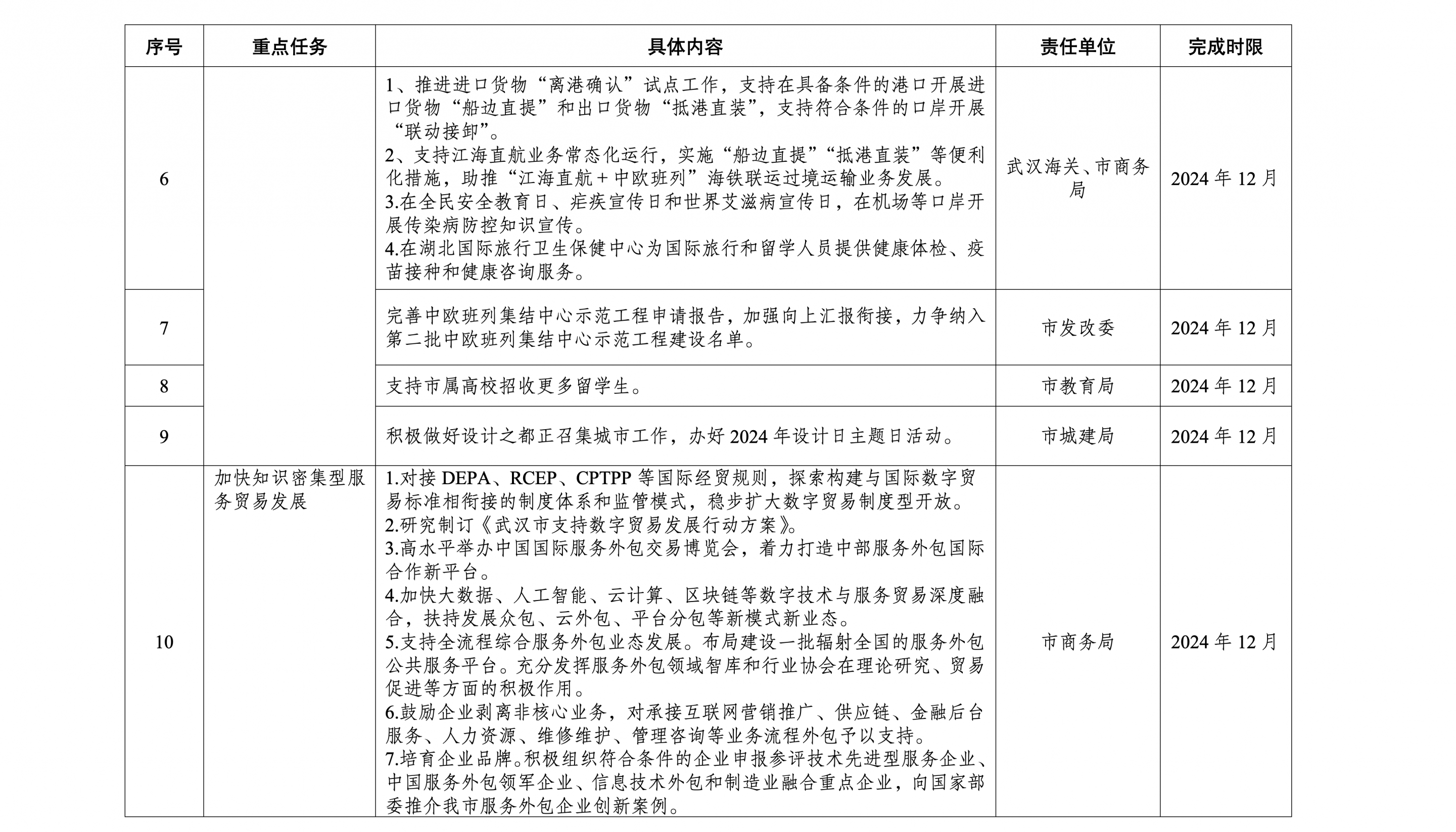
2.持续发展运输服务。推动天河-花湖航空客货“双枢纽”协同发展,实施武汉天河机场扩容工程。积极发展近洋直航,探索开行远洋快线,进一步提升江海联运能级。完善中欧班列境外通道网络,推动中欧班列(武汉)与江海联运无缝衔接,争创中欧班列(武汉)集结中心示范工程建设。深化通关一体化改革,进一步提高跨境贸易便利化水平,打造现代化“智慧口岸”。
3.不断扩大建筑服务。支持在汉大型工程建筑企业积极开拓海外市场,承接和参与“一带一路”工程项目建设。支持工程建筑企业增强国际资源整合和投建营一体化服务能力,鼓励和支持企业探索新能源、绿色环保、数字化智能化等新型领域建筑服务。引导对外承包工程发展向产业链高端延伸,助推“武汉工程”带动“标准+技术+产品+服务”输出。
(二)加快知识密集型服务贸易发展
4.大力发展数字贸易。加强数字贸易顶层设计,营造数字贸易发展良好环境。夯实数字贸易基础设施建设,推进贸易主体数字化转型,探索数据跨境流动国际合作,提升软件研发、文化娱乐、体育电竞等数字化产品出口能力,争创国家数字服务出口基地。
5.着力培育金融服务。依托湖北自贸区武汉片区和武汉市服务业扩大开放综合试点,积极引进国际金融保险业务服务机构,鼓励企业借助本地金融机构获取国际金融和涉外保险等服务。结合武汉科创金融改革试验区、碳金融中心建设,积极推动科创基金、权证交易、融资租赁、应收账款抵押等新型国际金融服务发展。
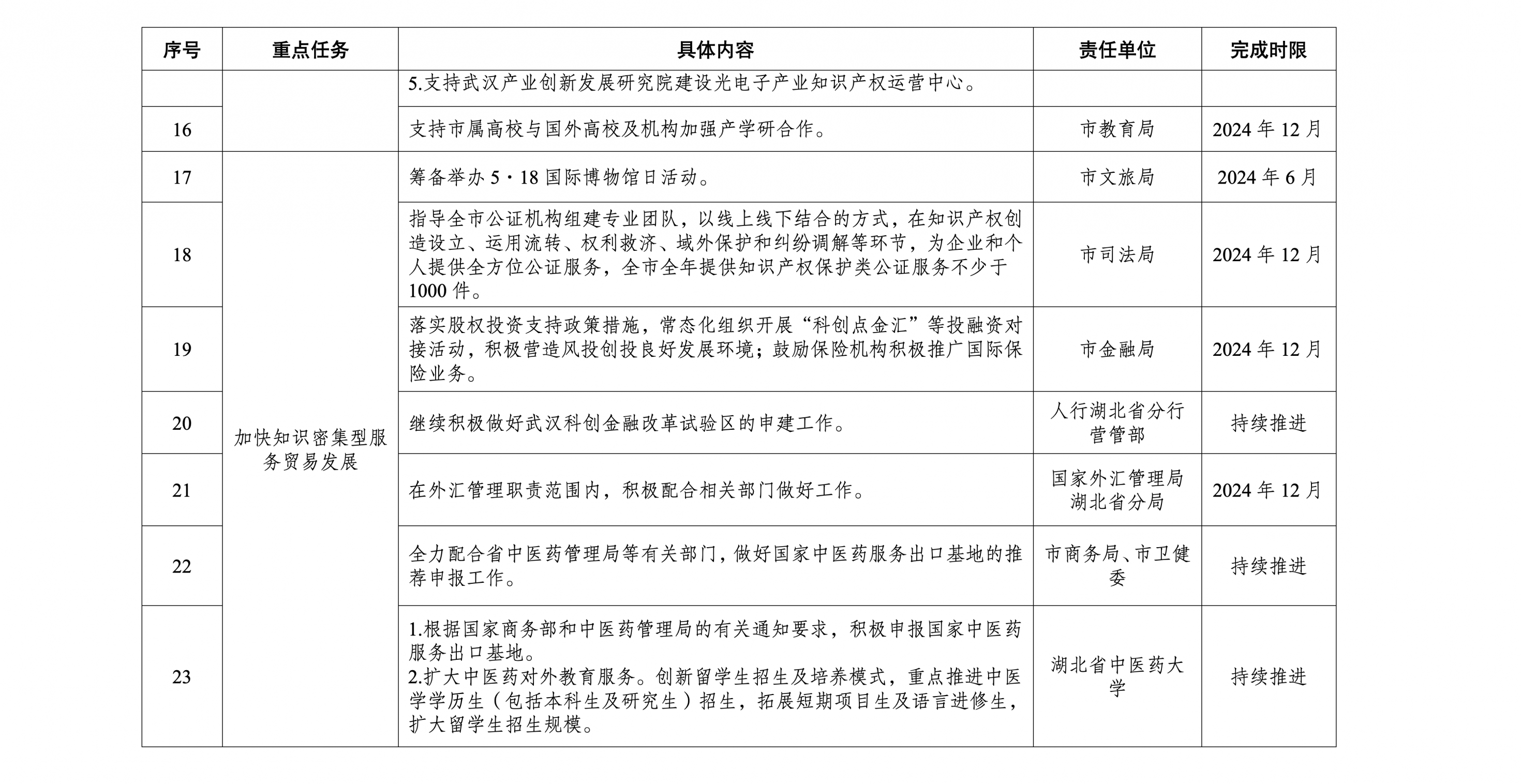
6.推动中医药服务“走出去”。允许符合条件的公立医院设立国际医疗部。加强国家中医药服务出口基地创建,扩大中医药服务出口。大力发展远程诊疗等医疗健康服务业。建设中医药康养基地,培育中医药文化产业知名品牌和企业,推进中医药文化传播。全面推进中医药高质量融入“一带一路”建设。
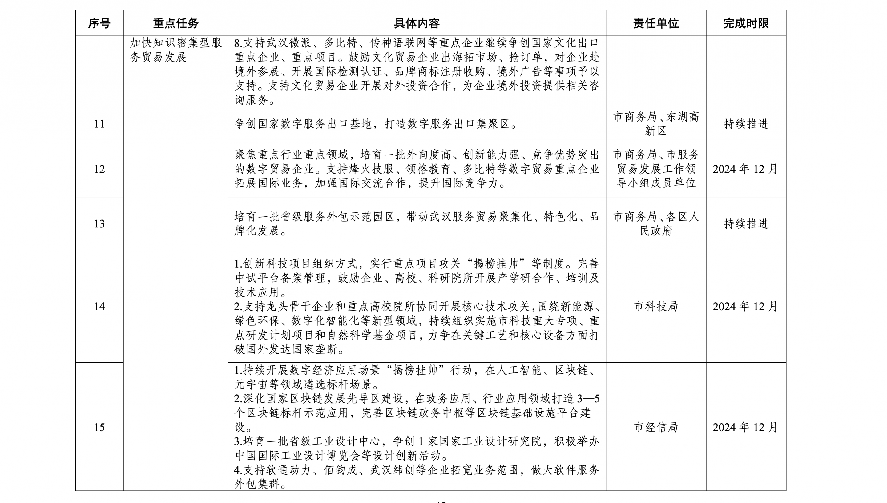
7.推动服务外包产业提质扩量。促进信息技术外包发展,鼓励企业、高校、科研院所开展产学研合作、培训及技术应用。加快大数据、人工智能、云计算、区块链等数字技术与服务贸易深度融合,培育发展众包、云外包、平台分包等新模式新业态。推动服务外包与制造业、服务业深度融合,培育国家级信息技术外包和制造业融合发展企业,加大技术先进型服务企业培育认定力度。加大对工业设计、文化创意设计等设计服务产业支持力度,推动服务设计业务聚集发展。
8.推进对外文化贸易高质量发展。振兴武汉戏曲“大码头”,培育一批全国知名的文化品牌,建设全国戏曲演出交流中心。大力拓展文化出口渠道,开展境外文化领域投资合作;大力发展文化产业对外开放载体,鼓励企业打造文化品牌,争创国家文化出口重点企业、重点项目。
9.加强知识产权保护和应用。推动知识产权服务出口基地发展,支持建设光谷知识产权国际合作中心。重点引导汽车、电子、机械、化工、生物医药等行业企业,加强国际知识产权保护,支持企业开展海外知识产权注册,获取知识产权费用。形成在国内拥有较高知名度和品牌影响力的国际化服务机构。
(三)强化主体培育和平台建设
10.加强市场主体引育。进一步加快对服务贸易企业的引育,组织企业申报国家重点支持的服务贸易企业和项目。做大一批研发设计、文化创意和信息软件等知识密集型服务企业。加大对中小服务贸易企业开拓国际市场、防范出口风险等支持力度。改善服务贸易中小微企业融资环境,增强对创新型中小服务企业的金融支持力度,引导中小企业融入全球价值链,促进“专精特新”的中小服务贸易企业集群式发展。加强招商引资力度,引入一批具有较强市场竞争力和国际影响力的服务贸易龙头企业。鼓励各区出台政策培育和引进国内外服务贸易领军企业、成长型企业。
11.发挥平台载体促进作用。扎实推进服务业扩大开放综合试点、全面深化服务贸易创新发展试点、服务外包示范城市和国家特色服务出口基地(文化、知识产权、人力资源、地理信息、语言服务)等建设,培育一批省级服务外包示范园区,带动武汉服务贸易聚集化、特色化、品牌化发展。高水平举办第十三届至十四届中国国际服务外包交易博览会,不断提升对外吸引力和国际影响力,持续擦亮“武汉服务”品牌。组织企业参加中国国际服务贸易交易会、中国国际进口博览会、全球数字贸易博览会等国际性贸易投资活动。
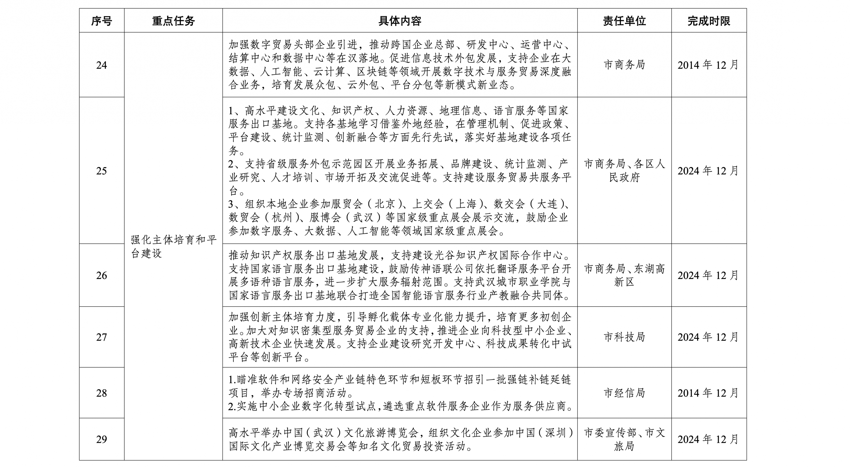
12.拓展国际服务市场。搭建“RCEP公共服务平台”,支持和鼓励企业深度融入“一带一路”市场,鼓励有条件的武汉企业扩大对外投资合作,支持建筑工程、工业设计、信息技术等具有武汉优势的服务贸易头部企业拓展全球市场,带动产业链内中小服务贸易企业“走出去”,构建多元化的服务贸易国际市场格局和体系。积极组织企业参加各类境内外展会和线上展会,引导企业拓展多元化国际市场,不断拓展服务贸易新兴市场。
13.大力打造公共服务平台。加强服务贸易公共服务平台资源整合与统筹利用,建设若干公共服务能力强、覆盖范围广的公共服务平台,为中小微企业提供智能制造、语言翻译、技术支撑、供应链管理等公共服务。建立知识产权风险预警机制和信息服务平台,加强企业海外知识产权维权援助服务。
(四)全面探索提升对外开放水平
14.创新开放发展模式。全面推进服务业扩大开放综合试点,推动服务业降低市场准入限制,扩大科学技术、金融、医疗健康、教育、交通等更宽领域、更深层次开放。支持传统服务业企业以数字化、远程化、虚拟化方式提供跨国服务。用好湖北国际贸易数字化平台,推动制造业企业服务化转型升级,向供应链前端后端延伸国际服务业务。
15.加快集聚高端要素。挖掘服务贸易国际合作空间,围绕服务业重点领域加大招商力度,吸引国际资本投资现代服务业。积极招引全球知名服务企业中国总部或地区总部、国际行业组织落户武汉,鼓励跨国公司和国内大型企业集团在汉设立地区总部和功能性机构,推动重点服务业的价值链升级。
16.探索制度集成创新。发挥自贸试验区等政策先行先试优势,对标CPTPP、DEPA等高标准国际服务贸易新规则,积极参与国家服务业标准化试点建设,探索服务贸易“经认证的经营者”认证标准,打造我国服务贸易规则制度的新高地。
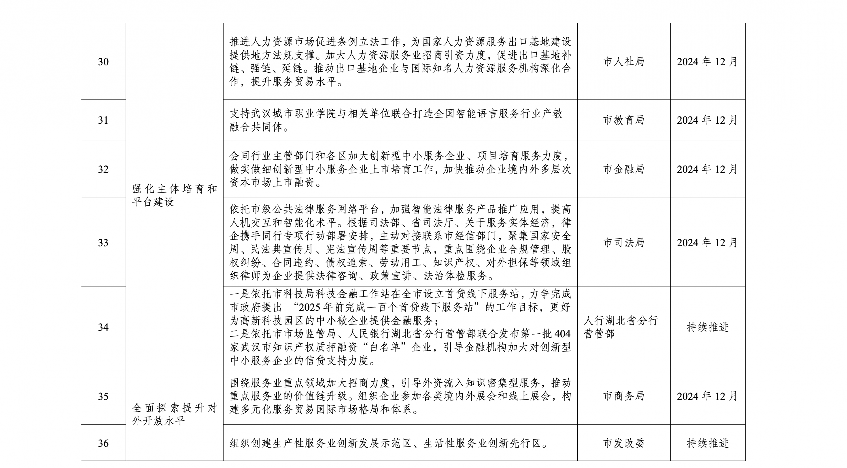
17.持续优化营商环境。实施市场准入负面清单制度和公平竞争审查制度,进一步深化“高效办成一件事”改革,持续推进“五减五通”“一网通办”,全面实行企业开办“1050”标准,提高审批服务质效。完善服务业开放发展政策体系,细化支持企业融资、加强国际人才引进、创新用地供给、数据流通交易等要素保障措施,打造全国营商环境新高地。
四、保障措施
(一)加强组织领导。切实发挥市服务贸易发展工作领导小组功能,统筹全市服务贸易和服务外包工作。积极向国家部委和省级有关部门争取政策支持,加强市、区两级联动,形成工作合力。各职能主管部门积极探索创新,明确重点工作,确保各项任务落地见效。
(二)落实支持政策。用足用好服务贸易财政政策,保持现有支持政策连续性稳定性。各职能主管部门结合工作实际制定出台配套政策措施,重点给予财政、税收、人才、公共平台建设等方面便利措施,支持服务贸易发展。
(三)健全统计体系。加强跨部门信息共享和监管协调,推动商务、税务、外汇管理、出入境管理、海关、教育、文旅等部门实现数据互联开放共享。健全服务贸易重点企业联系制度,扩大纳统企业覆盖范围,提升服务贸易统计的全面性、准确性和及时性。
(四)加强风险防控。加强对重点行业、重点企业、重点往来地区服务贸易发展态势动态监测,帮助企业规避风险。构建风险防范和应急管理机制,综合运用大数据、人工智能、云计算等数字技术提升突发事件的检测预防能力,有效化解重大风险。








(编辑整合:王戎飞 综合武汉市商务局)
请输入验证码