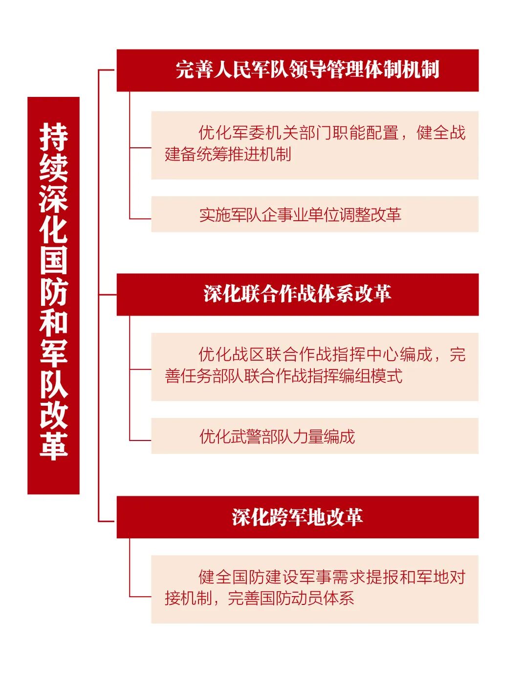
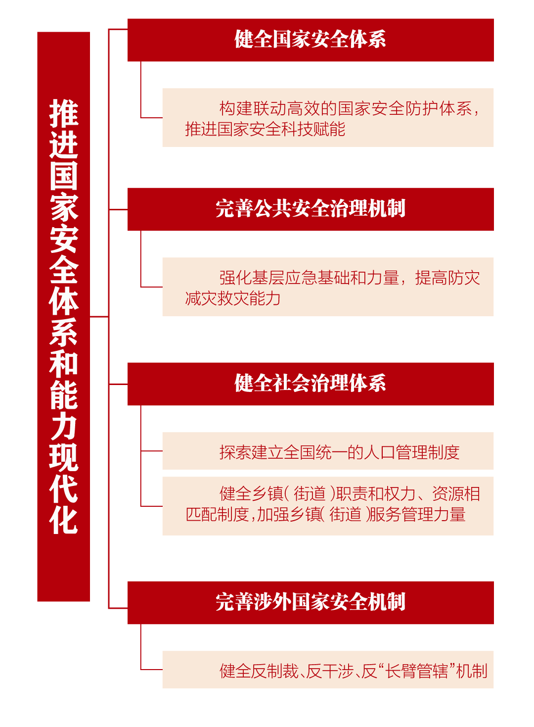
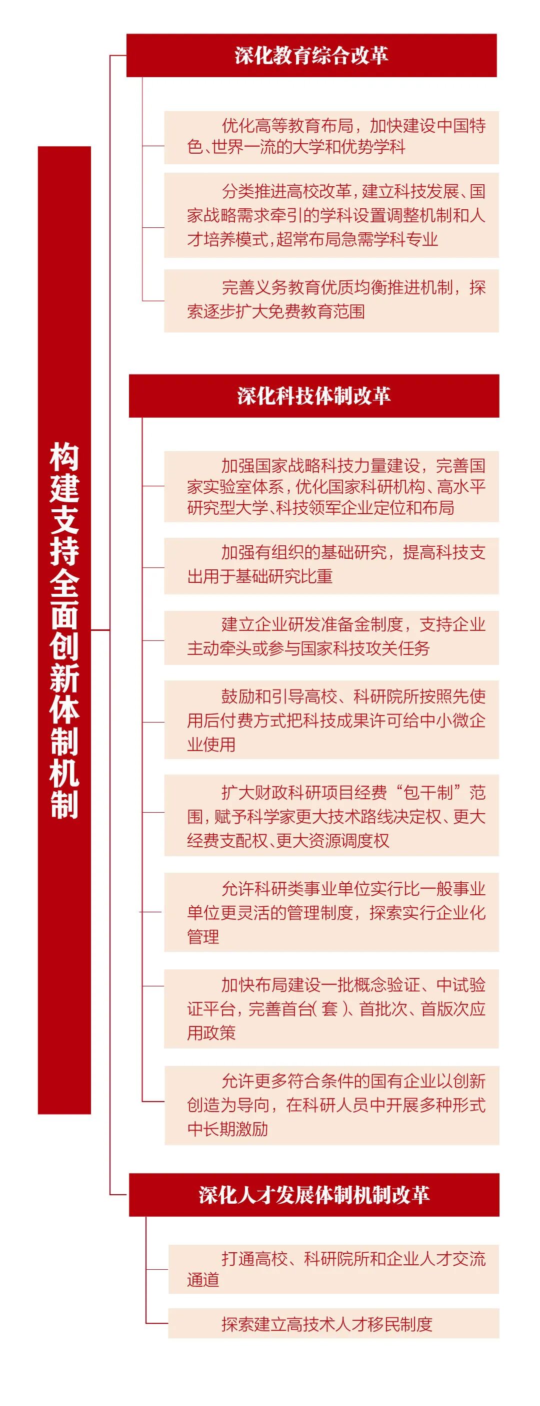
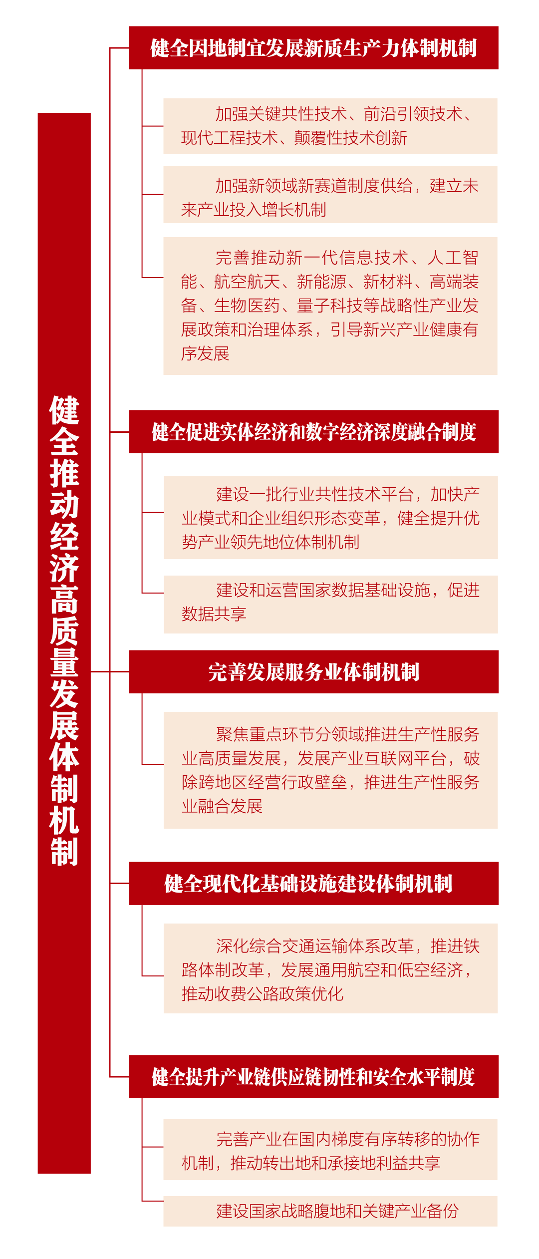
《中共中央关于进一步全面深化改革
推进中国式现代化的决定》
今天(7月21日)全文公布。
《决定》共15部分60条,分三大板块。
一张思维导图带你速览要点。
▼















相关报道>>>
(长江日报出品 策划:张颖 舒翔宇设计:刘岩 胡欣 肖琴 魏娜 文字:新华社 制作:喻鑫)
【编辑:陈明】
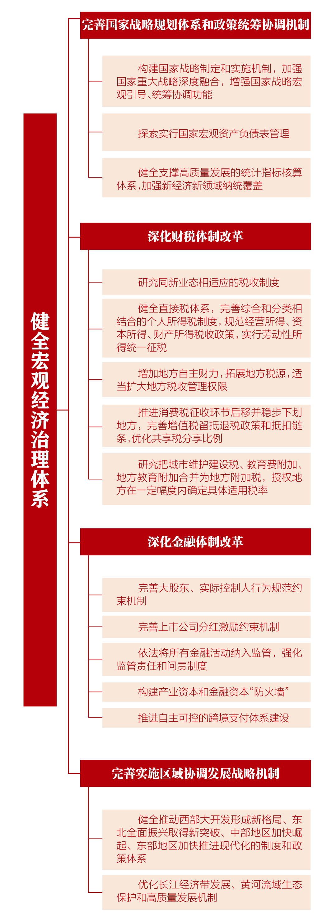
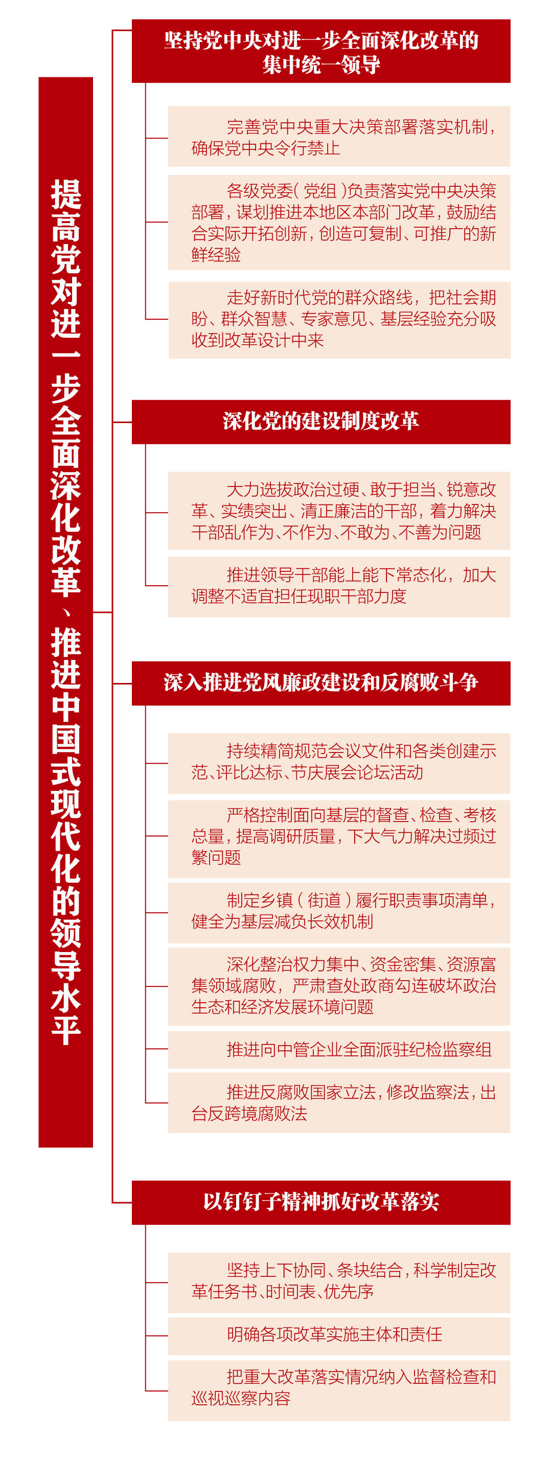
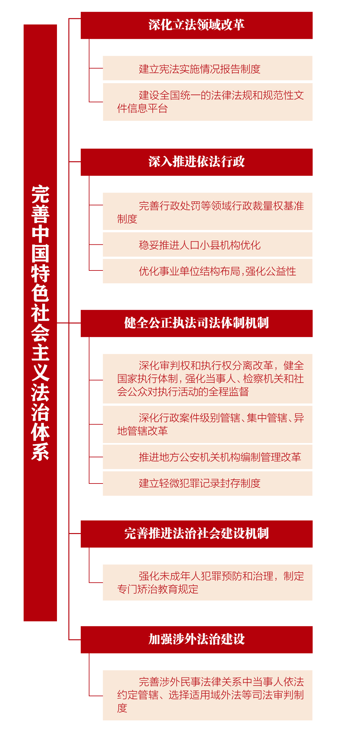
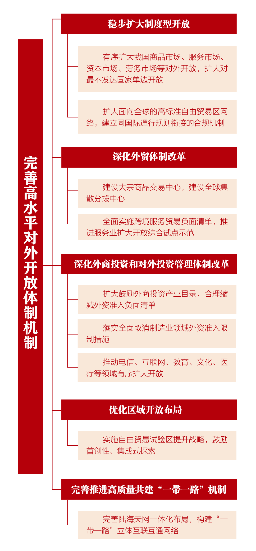
《中共中央关于进一步全面深化改革
推进中国式现代化的决定》
今天(7月21日)全文公布。
《决定》共15部分60条,分三大板块。
一张思维导图带你速览要点。
▼















相关报道>>>
(长江日报出品 策划:张颖 舒翔宇设计:刘岩 胡欣 肖琴 魏娜 文字:新华社 制作:喻鑫)
【编辑:陈明】
请输入验证码