
长江日报大武汉客户端4月24日讯(记者刘嘉)4月24日,武汉2026年中招政策出炉。
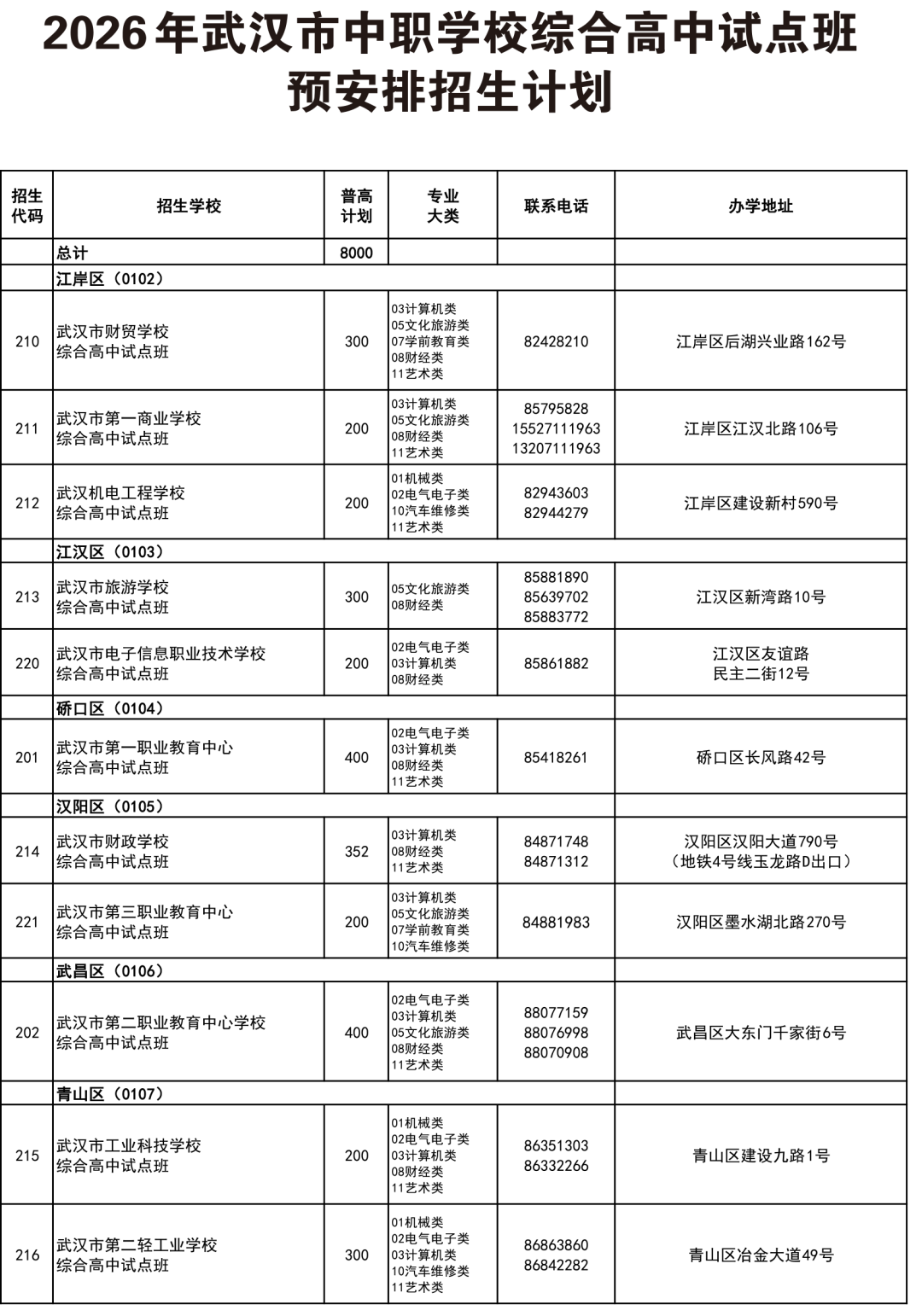
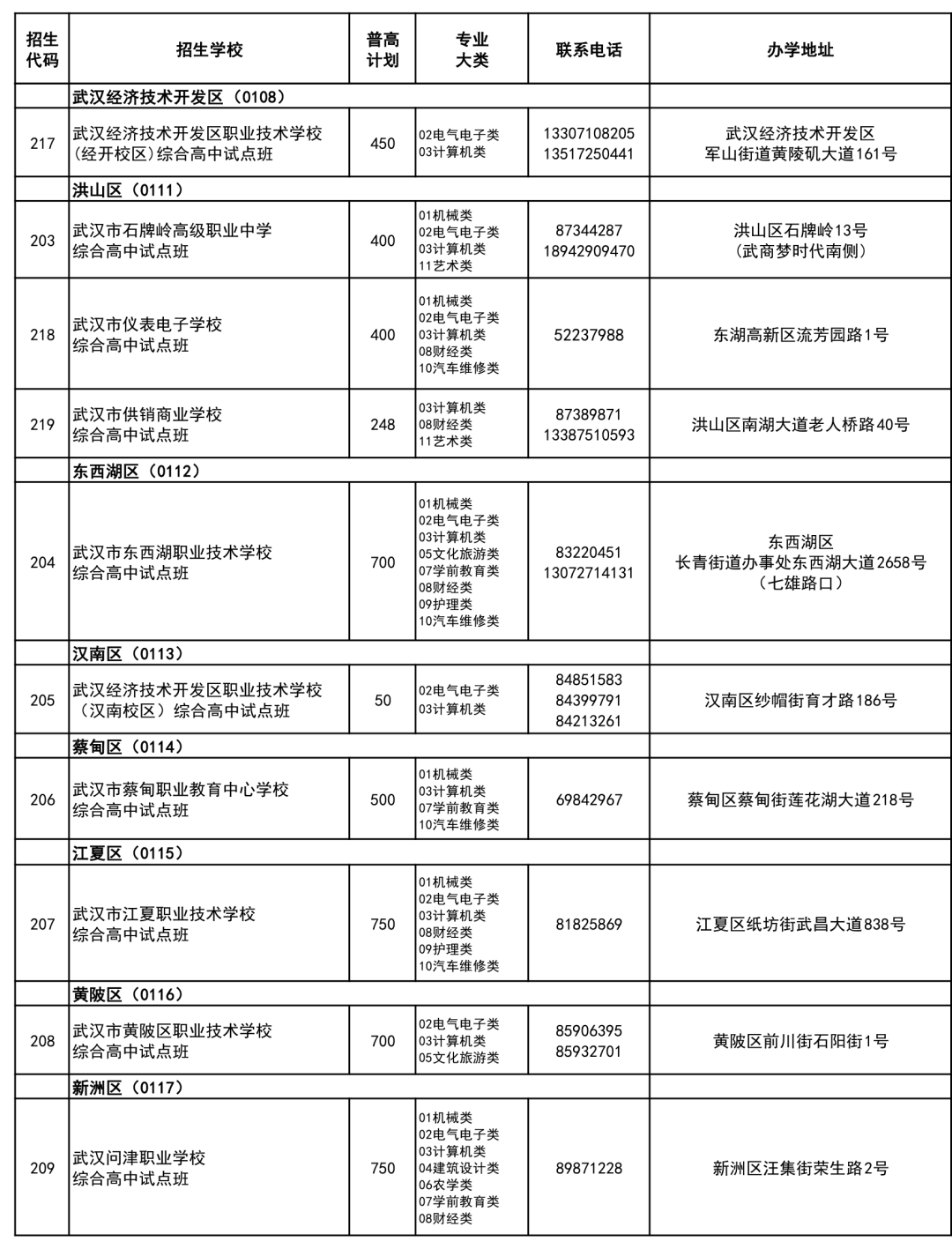
2026年武汉中考报考人数为10.6万人。武汉市普高招生计划总数为85249,普高招生计划按80%安排。其中普通高中预安排招生计划77249个,公办学校68619个,民办学校8630个。中职学校综合高中试点班预安排招生计划8000,在21所中职学校开展试点。
今年武汉一批新学校首次招生。武汉市光谷云璟高级中学(武汉外国语学校光谷分校)在第一批次招生,计划招生300人。第二批次中,武汉市汉口第一高级中学计划招生260人,武汉市光谷玉林高级中学(华科附中分校)计划招生600人;武汉经济技术开发区启光实验中学计划招生300人。武汉经济技术开发区龙湖高级中学,在第三批次招生,计划招生260人。
部分学校招生批次有变化:武汉大学附属中学整体由第二批次升至第一批次招生,计划招生560人;武汉经济技术开发区汉阳三中整体由第三批次升至第二批次招生,计划招生450人。
考试时间

2026年武汉市普通高中预安排招生计划

2026年武汉市普通高中分配生预安排招生计划








2026年武汉市中职学校综合高中试点班预安排招生计划


2026年武汉市中等职业学校
分校分专业预安排招生计划(含“3+2”计划)













【罗田甜】
请输入验证码