
长江日报大武汉客户端4月24日讯(记者刘嘉)4月24日,武汉2026年中招政策出炉。2026年,武汉中考报考人数为10.6万人。普高招生计划总数为85249,包括公办高中招生68619人,民办高中招生8630人,以及中职学校综合高中试点班招生8000人。相较2025年,普高计划净增12430人。经测算,今年80%以上考生可以读普高。
今年,武汉中考招考政策有部分优化。在考试时间方面,中考在6月20日至22日举行,下午开考时间从往年的14:30延迟到了15:00。

武汉2026年中考时间安排。
招生计划方面,今年武汉一批新学校首次招生。武汉市光谷云璟高级中学(武汉外国语学校光谷分校)在第一批次招生,计划招生300人。第二批次中,武汉市汉口第一高级中学计划招生260人,武汉市光谷玉林高级中学(华科附中分校)计划招生600人;武汉经济技术开发区启光实验中学计划招生300人。武汉经济技术开发区龙湖高级中学,在第三批次招生,计划招生260人。
部分学校招生批次有变化:武汉大学附属中学整体由第二批次升至第一批次招生,计划招生560人;武汉经济技术开发区汉阳三中整体由第三批次升至第二批次招生,计划招生450人。
志愿填报方面,5月8日8:00至5月11日17:00,考生在中招平台上填报提前批、第一批、第二批、第三批学校志愿并确认。7月22日8:00至7月23日17:00,报考中等职业学校(含中职学校综合高中试点班)的考生在中招平台上填报第四批中职学校专业志愿并确认。相比往年普高和中职志愿同时填报,今年首次填报只填普高志愿,中职志愿在7月填报。
2026年武汉中考志愿分5 个批次按顺序录取。提前批设1个志愿(招录分配生的普通高中学校、武汉外国语学校、民办普通高中学校),第一批设1个志愿,第二批设3个志愿,第三批设3个志愿,第四批设30个志愿(中职学校综合高中试点班、“3+2”分段制学校、中等职业学校普通专业)。
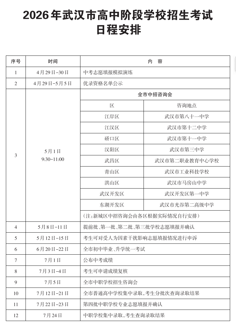
5月1日9:30—11:00,全市中招咨询会将分区举行。具体咨询地点可查询下方表格。

2026年武汉市高中阶段学校招生考试日程安排。
【罗田甜】
请输入验证码