长江日报大武汉客户端6月7日讯 6月7日,长江日报记者获悉,为深入贯彻落实省委、市委关于党员干部下基层察民情解民忧暖民心实践活动部署要求,根据省、市统一安排,自即日起至12月底,市纪委监委会同相关市直单位围绕6个方面问题集中开展群众身边腐败和作风问题专项整治,解决一批群众反映强烈的“急难愁盼”问题。
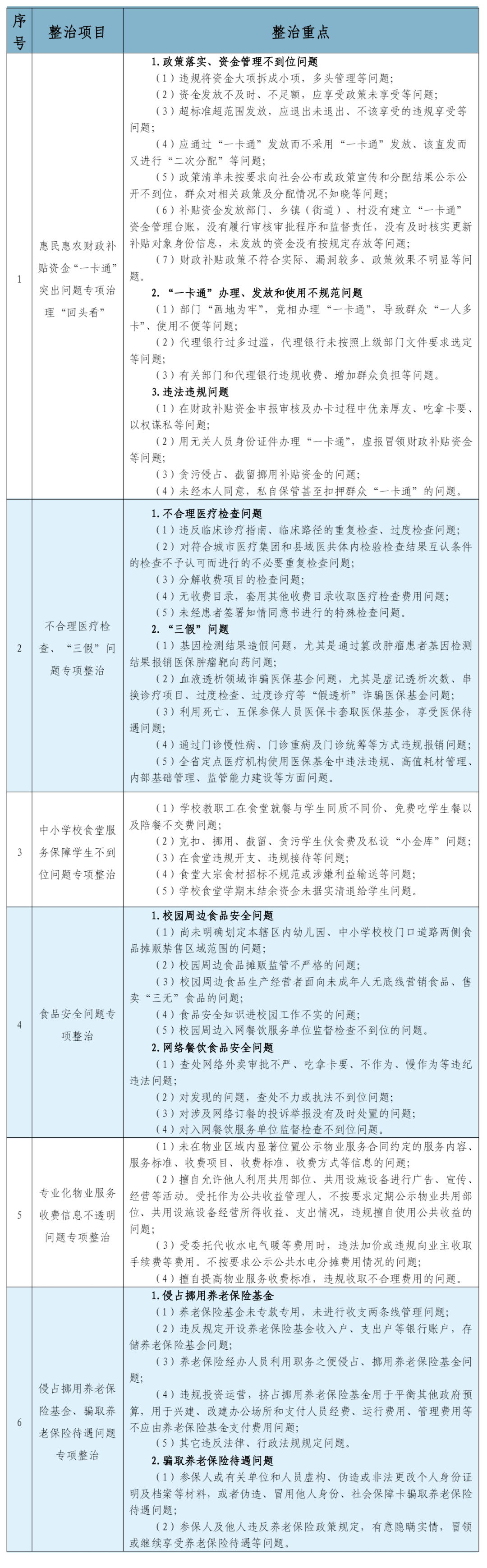
根据部署,全市纪检监察机关及有关部门联合开展的专项整治具体包括6项重点:惠民惠农财政补贴资金“一卡通”突出问题专项治理“回头看”,不合理医疗检查、“三假”问题专项整治,中小学校食堂服务保障学生不到位问题专项整治,食品安全问题专项整治,专业化物业服务收费信息不透明问题专项整治,侵占挪用养老保险基金、骗取养老保险待遇问题专项整治。
针对上述问题,群众可联系市财政局、市卫健委、市医保局、市教育局、市市场监管局、市房管局、市人社局等专项整治牵头部门,拨打举报电话投诉举报。对相关单位在整治过程中的形式主义、官僚主义问题以及有关工作人员不担当、不作为、乱作为等问题,也可通过来信、电话、网络、微信公众号等渠道向纪检监察机关投诉举报。
整治项目和重点一览

举报电话如下

市纪委监委监督举报方式
对相关单位在整治过程中的形式主义、官僚主义问题以及有关工作人员不担当、不作为、乱作为等问题,可通过多种渠道向武汉市纪检监察机关予以投诉举报。
1.来信举报:武汉市纪委监委信访室(邮编:430010)
2.电话举报:027-12388
3.网络举报:http://www.whdi.gov.cn/(“我要举报”栏目)
4.微信公众号举报:武汉清风(“监督举报”栏目)
(长江日报记者谭德磊 通讯员郑晖 张易博 制图:赵健)
【编辑:丁翾】
请输入验证码