
明天就要迎来跨年夜
武汉人气也将涨涨涨
为应对跨年夜零点散场高峰
武汉公交、轮渡等
都将有临时调整
记者从武汉市交通运输局获悉,为扎实做好12月31日晚的“星光映万家——2026璀璨长江·武汉跨年光影秀活动”交通运输保障工作,市交通运输部门周密部署,在常规公交与轮渡方面,将灵活调整,强化接驳服务,约30条公交线路采取缩短、绕行等方式作出临时调整。
■ 公交
为应对跨年夜零点散场高峰,公交部门开通3条免费摆渡专线,分别在沿江大道民生路至六渡桥地铁站、沿江大道天津路至三阳路地铁站、光谷广场至珞喻路群光广场方向循环摆渡。同时,30台应急疏散公交车提前在江岸段、江汉段等指定区域停候。



■ 轮渡
29日,武汉两江轮渡有限责任公司发布最新通告:为保障“星光映万家——2026璀璨长江·武汉跨年光影秀活动”期间轮渡渡运安全,2025年12月31日轮渡武中线(武汉关—中华路)、江滩线(晴川—武汉关—中华路)运营收班时间临时调整为18:00。2026年1月1日恢复原运营班次时间。
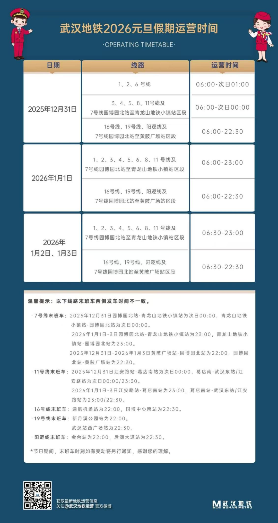
此外,元旦跨年期间,武汉轨道交通将延时运营。(详见>>>)

通讯员:刘诗雨 部分来源:武汉之声 武汉地铁运营

● 9岁男孩因作业“气晕”妈妈!之后临危不乱报警求助
近日,云南昆明市嵩明县公安局接到一名9岁男孩的报警。孩子在电话中焦急地说妈妈呼吸很困难,但家里只有他和几个月大的妹妹,急需警察叔叔的帮助。电话中,男孩精准地为民警导航自己家的位置。当被问及妈妈呼吸困难的原因时,男孩诚实回答:我作业做得不好。

● 武汉长江航运中心建设迎来重磅升级,5000吨级船舶可常年从武汉直达重庆
12月29日,随着长江中游荆江河段航道整治二期工程(简称“荆江二期工程”)主体基本建成,长江干线武汉至重庆段全长1277.5公里的4.5米水深航道实现全线贯通,5000吨级船舶可常年从武汉直达重庆,这标志着长江黄金水道通航能力实现整体跃升。详见>>>
● 20多个国家和地区代表江城赴会,这个国家级论坛亮点纷呈
全球会展业瞩目的年度盛会——第21届中国会展经济国际合作论坛(CEFCO),将于2026年1月21日至23日在武汉市举行。中国贸促会展览管理部部长邹胜荣介绍,全球会展业参与本届论坛的热情很高。截至目前,来自美、德、英、法等20多个国家和地区会展机构、企业代表已报名参会。详见>>>
● “住宅合作社”让老房子原地变成好房子,134户老街坊聚首重拾邻里情
12月27日,武汉市首个“住宅合作社”危旧房改造试点项目——安欣幸福里交付,65岁的缪伟拿到了新房钥匙。拆掉旧房盖新楼,告别老破小,住上自己建的好房子,虽已步入耳顺之年,却还能与从小长大的老街坊们继续在一起,缪伟倍感幸福。详见>>>

缪伟仰望新家。记者张衡 摄
● 预计42亿吨,今年长江干线港口货物吞吐量再创新高
12月29日,记者从交通运输部长江航务管理局(简称“长航局”)新闻发布会获悉,2025年,长江干线港口货物吞吐量预计42亿吨、三峡枢纽通过量1.7亿吨,同比增长4.8%、8.7%;游轮客运量达885万人次,同比增长3.5%。详见>>>

长江上行驶的新能源船舶。 通讯员李璐 摄
● 年初登台亮相,年末进厂实训,荆楚人形机器人找到新工作
今年2月,在湖北“新春第一会”上,拥有灵巧双手并能模拟人类表情的“荆楚一号”人形机器人,成为全场焦点。如今,荆楚人形机器人已步入实际应用阶段。湖北荆楚人形机器人有限公司总经理赵兴炜介绍,目前一台“荆楚二号”已在东风汽车智慧工厂产线实训,计划明年上半年正式“上岗”。详见>>>

“荆楚”家族机器人产品。
● 30分钟直达武汉!通车时间有了
12月28日,沪渝高速公路武汉至黄石段(简称武黄高速)改扩建工程顺利通过交工验收,这条串联武汉、鄂州、黄石的交通大动脉,即将以双向八车道的崭新面貌全面通车,计划明年初通车运营,届时武汉开车至鄂州、黄石将分别实现30分钟、40分钟直达。详见>>>

武黄高速改扩建后的柯家墩大桥。通讯员王可 王子明 摄
● 元旦、春节聚餐注意!湖北发布餐饮安全提示
2026年元旦、春节将至,餐饮消费进入高峰期,食品安全风险易发。为保障人民群众饮食安全,湖北省市场监管局发布风险提示。消费者选择正规就餐场所,优先选择证照齐全、食品安全量化等级高的餐饮单位,索要消费凭证,谨慎光顾无证摊贩或卫生条件差的场所。详见>>>
● 排队买!新中式糖水在武汉火了
新鲜手作、健康低糖、真材实料、滋补养生……这个冬天,以麦记牛奶、怡满分为代表的新中式糖水,成了武汉人排队喝一碗的新宠。详见>>>

武商梦时代怡满分武汉首店,坐满了消费者。 记者周满珍 摄
● 武汉真的要下雪了!还有一个好消息
武汉即将迎来2026年的第一场雪。12月31日夜间,武汉北部地区小到中雨转雨夹雪(山区转小到中雪),南部小到中雨(31日后半夜部分地区可能出现雨夹雪)。明年1月1日夜间开始至4日,天气开始转为晴到多云天气。这次雨雪天气过程有望让我市空气质量得到明显改善。详见>>>

● 解放军无人机,俯瞰台北101大厦
12月29日开始,中国人民解放军东部战区组织陆军、海军、空军、火箭军等兵力,位台岛周边开展“正义使命-2025”的联合演习。29日晚,央视新闻发布军事演习最新画面,解放军无人机俯瞰台北101大厦。详见>>>
● 海警局发布环台岛执法巡查示意图
12月29日,福建海警组织舰艇编队位台岛周边邻近海域开展执法巡查,实施联合护渔、查证识别、拦截查扣等科目演练,检验了有效管控、高效执法能力。中国海警局还发布了此次环台岛执法巡查示意图。详见>>>

● 今年前11个月,我国基本医保统筹基金收入约2.63万亿元
国家医保局12月29日数据显示,2025年1月至11月,我国基本医疗保险(含生育保险)统筹基金总收入26320.68亿元,基本医疗保险(含生育保险)统筹基金总支出21100.46亿元,基本医疗保险基金整体运行平稳。详见>>>
● 数字人民币迎来重大调整,明年1月1日正式启动实施
记者从中国人民银行了解到,中国人民银行已经出台《关于进一步加强数字人民币管理服务体系和相关金融基础设施建设的行动方案》,新一代数字人民币计量框架、管理体系、运行机制和生态体系将于2026年1月1日正式启动实施。详见>>>
● 明年1月1日起,我国调整部分商品关税税率税目
国务院关税税则委员会发布《2026年关税调整方案》(以下简称《方案》),将自2026年1月1日起实施。
为服务科技发展和技术进步,支持循环经济和林下经济发展,2026年增列智能仿生机器人、生物航空煤油、林下山参等本国子目。调整后,税则税目总数为8972个。详见>>>
● 涉针对中国公民实施绑架杀人犯罪的嫌疑人施纯芳被从菲律宾押解回国
公安部近日派出工作组赴菲律宾开展警务执法合作,在我驻菲律宾大使馆支持下,两国执法部门密切协作,成功抓获涉及多起绑架、杀人案件的犯罪嫌疑人施纯芳。12月22日,菲警方将施纯芳移交我方,公安部组织福建公安机关将其押解回国。详见>>>

● “最快女护士”遭中国田协除名?官方发声
近日,有网友发帖称,此前因采访时表示“希望领导支持调休跑马拉松”引起轩然大波的“最快女护士”张水华不在中国田径协会公布的女子马拉松业余选手年度排名名单上,疑遭除名。
12月29日,中国田径协会发布情况说明称,中国田径协会竞赛管理信息系统主要用于注册运动员或曾经有过注册数据的运动员在全国田径赛事中的成绩备案及查询等,并未涵盖参加马拉松赛事的全部选手成绩。 详见>>>
● 特朗普称俄罗斯会为乌克兰提供帮助
当地时间12月28日下午,美国总统特朗普与乌克兰总统泽连斯基在美国佛罗里达州海湖庄园举行会晤。会晤后,有记者问特朗普俄罗斯是否要对乌克兰重建担负责任,特朗普称俄罗斯会为乌克兰提供帮助,并希望乌克兰能“成功”。详见>>>
● 李在明入驻青瓦台,韩总统时隔1300多天重返
当地时间29日,韩国总统李在明正式入驻青瓦台。这是时隔1300多天,韩国总统重返青瓦台办公。详见>>>
● 英国政府出钱招募年轻人体验军旅生活
英国政府日前发布一项计划,招募年轻人进入军队接受训练,体验军旅生活,以加深民众对军队的了解,提高全民国防意识。
英国政府在声明中说,该计划明年3月启动,首批招募大约150人,将分别进入陆海空三军。该计划最终目标是每年招募超过1000人。声明没有公布这些志愿者体验军旅生活一年的薪酬。详见>>>

整理:王戎飞 制作:张莉
图片来源:人民网
(来源:长江日报、新华社、央视新闻、武汉气象等)
【吴晓琳】
请输入验证码